各位前輩大家好 小弟目前持有大戶多幣Debit卡 也已經把日幣換好在日幣帳戶了 本來以為海外提領是直接三次免手續費 但現在變成要當月刷任一筆後 次月才有海外提領免手續費優惠 所以打算在台灣就先用多幣卡把日幣領出來 問題來了 那如果我在台灣領日幣的話 一樣會直接從我日幣帳戶扣款嗎? 如果直接從日幣帳戶扣款的話,還會收現鈔處理手續費嗎? 官網上都找不到相關資訊 客服也都很難聯絡上 再麻煩各位幫小弟釋疑了,謝謝 -- ※ 發信站: 批踢踢實業坊(ptt-website.tw), 來自: 49.216.31.68 (臺灣) ※ 文章網址: https://ptt-website.tw/Bank_Service/M.1725265969.A.4B5
lemonsamon: 領錢的時候會讓你選要從台幣帳戶扣還是從日幣帳戶扣 09/02 16:49
lemonsamon: ,如果扣日幣帳戶在台灣領當然會收現鈔手續費 09/02 16:49
AroundU: https://reurl.cc/E64b5g 09/02 16:54
AroundU: https://i.imgur.com/FEDN8Bc.jpeg 09/02 17:01
AroundU: 同時附上國外提款手續費供參 09/02 17:01
Jiulon: 包養分析深入了解對方心思。 09/02 17:01
passenger10: 建議不要領現鈔 會扣手續費然後不是固定的 09/02 17:16
passenger10: 如果要領現 台新比較好 永豐直接去日本刷就好 09/02 17:16
gnr1213: ㄧ筆交易還好吧,去全家買個飲料就解任務了。 09/02 17:19
rsps1008: 日幣300應該比較便宜 09/02 17:58
rsps1008: 沒解任務直接花300也划算 09/02 17:59
laetuon: 包養不急於展開感情關係。 09/02 17:59
joseph873: 感謝各位解答 09/02 20:30
nsk: 731刷了一筆丶8月中去北海道 大戶多幣卡不給領日幣 不知道哪 09/02 21:39
nsk: 裡出了問題 09/02 21:39
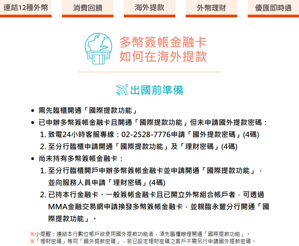
jones551: 提醒,每次領日幣有上限,等值台幣20000,每日120000台 09/02 22:06
BabyWolf: 一筆還好 不過得前月 如果出國前幾天才想起就來不及惹 09/02 22:14
slot365: 包養網結交國際知音。 09/02 22:14
BabyWolf: n大 他網頁寫"惟前月之消費需於月底前請款" 所以731幾乎 09/02 22:17
BabyWolf: 不可能來得及 不過這只是沒有優惠不是不能領 不能領是不 09/02 22:18
BabyWolf: 是沒有開通功能 還是有連線方面的問題就不知了 09/02 22:18
evenme: 去年在大阪有拿永豐多幣金融卡領日圓,也是一開始一直失敗 09/02 22:27
evenme: 後來找到永豐有線上直接撥打客服,幫了大忙! 09/02 22:27
colortea: 包養開心結交知心好友。 09/02 22:27
evenme: 發現要開通某個海外提領碼(原本在台灣櫃檯有百般確認過 09/02 22:27
evenme: ,行員還是沒開到) 09/02 22:27
evenme: 後來幸好可以線上緊急開通 09/02 22:27
evenme: 滿推薦永豐這個海外緊急救援服務的,一秒接通,有網路就行 09/02 22:27
evenme: 最後順利從日本小七不花任何手續費領出日圓 09/02 22:27
glenber: 包養平台規劃特殊約會。 09/02 22:27
BabyWolf: https://i.imgur.com/Siujprc.png 09/02 22:32
BabyWolf: https://i.imgur.com/245Fgz9.png 09/02 22:32
kkkk1234: 國內領外幣推國泰 09/02 22:44
passenger10: 國內領日幣台新不是也算可以 09/02 23:46
kkkk1234: ATM提款 國泰免手續費 台新要100 09/02 23:55
Kimbel: 包養分析觀察對方情緒變化。 09/02 23:55
saito2190: 講到永豐領外幣現鈔就氣,ATM領鈔0.9%就算了,居然是 09/05 00:47
saito2190: 從外幣帳戶扣錢,怎麼不是像台新從臺幣帳戶扣錢,我換 09/05 00:47
saito2190: 了十萬日幣就是要領出來十萬,卡了手續費變成只能領出 09/05 00:47
saito2190: 來九萬,還要特地多換錢進去貼手續費才領的出來,有夠 09/05 00:47
saito2190: 不方便的系統 09/05 00:47
tale1890: 包養真心對待異性好友。 09/05 00:47
saito2190: 未來出國換匯不再考慮永豐,用一次就氣死 09/05 00:48
Or3: 為何不直接出國用多幣卡刷 09/06 09:39
saito2190: 因為不想多拿一張卡,出國機會極少 09/10 19:35
sinclaireche: 永豐要出國領 09/11 18:12