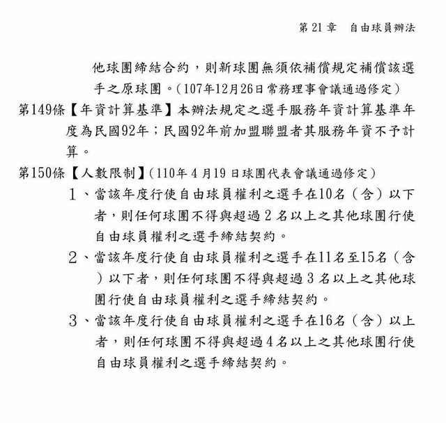
原文恕刪,我在前一篇看到作者說 「規則是說不公佈,但現在別的球團公佈了, 只是沒罰則而已」 我好奇就查一下規章自由球員補償的部分 https://i.imgur.com/woO8gKQ.jpeg
https://i.imgur.com/WeRq4bp.jpeg
https://i.imgur.com/QV5b8il.jpeg
裡面沒提到名單要不要公佈的問題啊 更不要說,有沒有明確規定不得公佈 想請教是不是有其他規定? 對了,我順便說個事情 前幾篇文裡有人批評樂天在中信還沒3Q前 就搶先welcome 我認為樂天不在意這個啦,你們看 https://i.imgur.com/taE6NJd.jpeg
當年也沒有猿迷出來吵啊 是說現在很多球迷道德標準是不是比較高啊 ----- Sent from PttX on my iPhone -- ※ 發信站: 批踢踢實業坊(ptt-website.tw), 來自: 36.225.144.105 (臺灣) ※ 文章網址: https://ptt-website.tw/Baseball/M.1703067464.A.F6E
GyroZeppeli: 顏色不同 12/20 18:18
kurotuna: 隊伍有差 12/20 18:19
timchiu1: 確實是顏色不同的問題 12/20 18:19
mamahow1487: 中信就是細膩 12/20 18:23
sinon0123: 可能昨天抽籤氣到現在 12/20 18:26
Muzaffer: 演藝圈一堆包養好嗎 12/20 18:26
nakayamayyt: 領隊謝謝了 有沒有發3Q文也沒差吧 12/20 18:27
snocia: 據了解規則以特定球隊球迷制定為準 12/20 18:27
nakayamayyt: 都 12/20 18:27
yamai7777: 顏色啊 就跟這次突然吵為什麼要補償人 12/20 18:27
zxc123519: 這本來就沒規定 是原球團不會沒事公布找自己麻煩 12/20 18:28
MIJice: 政治圈一堆包養好嗎 12/20 18:28
rkilo: 其實我也不太懂為何不能先welcome,先歡迎再3Q有怎樣嗎? 12/20 18:30
richshaker: 不得公開跟不用公開完全兩回事 12/20 18:31
TomCruiyo: 每次有黃色的那隊 毛總是特別多 12/20 18:32
fireguard119: 不公開是默契吧?沒有說絕對不能公開? 12/20 18:33
davy50707: 小葉想選哲源被推翻變東融 也是被記者洩漏的 12/20 18:37
SpyTime: 有錢人一堆包養好嗎 12/20 18:37
airflow: 連60人名單都不要公開好了,職棒新聞冷到過年,開薰~ 12/20 18:37
cipherpol9: 黃 你敢 12/20 18:40
yoooohan: 真的毛一堆,都是以前就有的事 12/20 18:41
dean0213: 因為黃黃那隊一直毛都是最多的 12/20 18:41
kent315: 因為黃色的毛比較多,今天立場對調就不是這樣說了 12/20 18:44
Toth: 學生妹被包養多嗎 12/20 18:44
caca13140405: XDDD 12/20 18:44
dyrhue1126: 某隊又安靜了 嘻嘻 12/20 18:47
trickart: 迴力鏢又打回黃色了XDDD 跟現實政治生態一樣 12/20 18:49
pollux945: 黃毛多啊 12/20 18:52
JameerNe1son: 爪能你不能 12/20 18:55
Asterix: 亞洲最大包養網上線啦 12/20 18:55
vvnbear: 搶先歡迎不是展現重視嗎?當然對原球隊會比較尷尬啦 12/20 18:58
WangJerry: 吱吱不要太誇張 12/20 18:58
Uchiha0901: 顏色對就可以大聲 12/20 18:59
jack5228: 幫補血 你會被黃迷噓 12/20 19:03
c2578910: 某樓自己一搭一唱玩的好開心XD 12/20 19:09
AdamShi: 我哥上包養網被我抓包.. 12/20 19:09
c2578910: https://i.imgur.com/ox9ZvpF.jpg 12/20 19:09
fungzi1114: 問就是顏色不對 嘻嘻 12/20 19:09
fighterss: 這麼多年了 黃色的隊伍 真的不意外 12/20 19:12
rick770423: 這個時候看藍圖爪內戰最精彩了XD 12/20 19:13
f99999993: 先講先贏 12/20 19:30
lezabo: 有人包養過洋鬼子嗎 12/20 19:30
cartercastic: 爪寶愛吵第一天知道嗎? 12/20 19:35
taric888: 急了 12/20 19:45
sherry99178: 問就是針對 12/20 19:53
hinesika: 幫補爪寶崩潰笑死可憐 12/20 20:45
hjshief: 爪爪內規,我看你是不懂喔 12/20 20:53
silberger: 有錢人為啥都想包養 12/20 20:53
dimand: 爪就是細膩總是能點出大家看不到的問題 12/20 21:37
dragon50119: 敢嘴黃色那隊 很勇哦 12/20 22:18
elisiselisis: 太粗暴了XD 12/20 23:48
wangtoro: 推 12/21 00:17
SPIII: 不公佈只有擴編選秀吧? 12/21 02:43
xayile: 有人被洋鬼子包養過嗎 12/21 02:43
seireimai: 就某迷毛最多啊 自己那副噁心到爆的嘴臉 又愛管東管西 12/21 08:17