先上圖~ https://i.imgur.com/6iyPvvt.png
https://i.imgur.com/qEFavcL.png
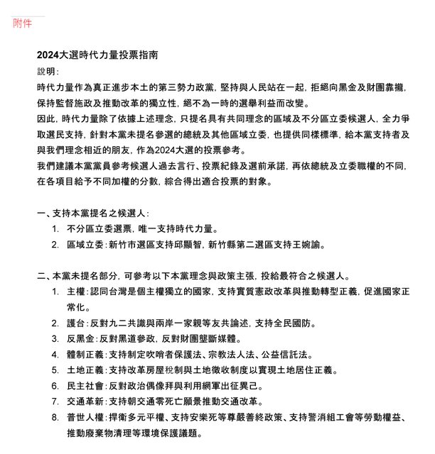
我是覺得,『聽君一席話,如聽一席話』 這個投票指南怎麼可以蠢成這樣? 時代力量是不是把選民當白痴? 等了半天,自己有總統門票也推不出人, 現在連要表態挺誰都說不出口,只說了一堆廢話, 幫時代力量翻譯好了啦: 『我實在沒種說出口要挺誰,你們自己好好決定吧』 反正明年就要關燈了, 也沒人在乎時代力量說了什麼蠢投票指南啦。 -- ※ 發信站: 批踢踢實業坊(ptt-website.tw), 來自: 223.141.191.16 (臺灣) ※ 文章網址: https://ptt-website.tw/HatePolitics/M.1703065547.A.3BC
alonzohorse: 這指南比對下來就只有柯符合最多啊. 101.12.28.34 12/20 17:47
alonzohorse: .. 101.12.28.34 12/20 17:47
EdisonDeng: 哭P反黑金...? 61.228.170.142 12/20 17:48
AtDe: 其實就退化成地方型政黨就好 27.53.129.142 12/20 17:48
genius721105: 第六點明顯在酸柯文哲 39.10.57.116 12/20 17:49
VLADINA: 包養分析洞悉異性心思。 39.10.57.116 12/20 17:49
genius721105: 第二點也是明顯在酸柯文哲 39.10.57.116 12/20 17:50
uam: 有時力投時力,其他隨便你,有需要加這麼多 101.136.32.105 12/20 17:51
MVPGGYY: 柯沒有反對92共識 39.15.17.26 12/20 17:51
uam: 蔥嗎 101.136.32.105 12/20 17:51
CavendishJr: 意思就是有時力投時力,沒時力投最 27.242.186.93 12/20 17:51
odemagus: 包養不急於開始戀愛。 27.242.186.93 12/20 17:51
CavendishJr: 符合時力價值的 27.242.186.93 12/20 17:51
alonzohorse: 柯符合145678賴只有126綠粉連算數都 101.12.28.34 12/20 17:53
alonzohorse: 不會嗎? 101.12.28.34 12/20 17:53
oscarwu3041: 不是啊 講那麼多還不是總統支持賴清 27.247.190.187 12/20 17:53
oscarwu3041: 德 27.247.190.187 12/20 17:53
yes500: 包養網結交國際包養 27.247.190.187 12/20 17:53
Aidrux: 關燈之前也還是要加點蔥 114.136.188.12 12/20 17:54
Dazzium: 柯全部一起不符合223.138.110.164 12/20 17:54
Dazzium: 柯8個全部都沒有 誇張223.138.110.164 12/20 17:55
t21: 可憐喔。101.136.106.103 12/20 17:58
WANGSH: 連連看 39.9.225.130 12/20 17:58
alexantiy: 包養開心找到知己。 39.9.225.130 12/20 17:58
Lia: 柯粉不是應該覺得柯文哲全部符合嗎? 114.44.83.6 12/20 17:59
y800122155: 兩岸一家親、黑道、財團、炒地P、偶像123.193.248.205 12/20 18:00
y800122155: 崇拜、網軍出征、性別平權 阿北根本被123.193.248.205 12/20 18:00
y800122155: 酸到爆XDDD123.193.248.205 12/20 18:00
McCain: 時代力量如果沒過門檻 票會流向那一黨? 61.62.215.81 12/20 18:03
sowrey: 包養平台關注彼此需求。 61.62.215.81 12/20 18:03
McCain: 或者說誰會接收到時代力量的席次 61.62.215.81 12/20 18:03
falconer: 依照現在的民調,時代力量能保住政黨補101.138.151.180 12/20 18:05
falconer: 助款就很厲害了101.138.151.180 12/20 18:05
airswalker: 只有民進黨反92 39.12.2.193 12/20 18:05
samarium: 總統選不出來哈哈哈哈 49.216.40.27 12/20 18:06
cw758: 包養分析觀察約會狀況。 49.216.40.27 12/20 18:06
jaids: 總統三個候選人全都不符合阿 92.221.218.184 12/20 18:09
jaids: 第一條 支持憲政改革 三個候選人都沒阿 92.221.218.184 12/20 18:09
jaids: 賴清德說中華民國已經獨立 沒有台獨路徑 92.221.218.184 12/20 18:09
jaids: 就是不打算修憲了 92.221.218.184 12/20 18:10
jaids: 其他兩位候選人也沒有要搞台獨 92.221.218.184 12/20 18:10
ludi: 包養真心珍惜友情。 92.221.218.184 12/20 18:10
jaids: 第八點支持警消組工會是在酸民進黨吧 92.221.218.184 12/20 18:11
jaids: 還有廢棄物清理 一看就知道在酸民進黨爐渣 92.221.218.184 12/20 18:11
cccmars7: 第二點沒有人符合啊,賴清德要跟習吃飯 42.72.112.14 12/20 18:20
cccmars7: 也 42.72.112.14 12/20 18:20
hitmd: 看這聲明比柯還包牌,笑死106.107.199.113 12/20 18:28
peernut: 包養網認識來自世界各地的朋友。106.107.199.113 12/20 18:28
lbowlbow: 和2020完全一樣,時力早就爛掉了223.140.224.213 12/20 18:28
hitmd: 這麼有理念自己提總統人選阿106.107.199.113 12/20 18:32
hitmd: 三組候選人都在友中或和中,難道時力要走仇106.107.199.113 12/20 18:33
hitmd: 中路線?106.107.199.113 12/20 18:33
polotower: 整個黨已經被蔥哥弄到沒人在意了等關燈 114.36.217.222 12/20 18:35
xikimi: 包養輕鬆找到有趣的人。 114.36.217.222 12/20 18:35
ymlin0331: 時力會不會一堆人跑去寄生黃國昌? 107.203.253.9 12/20 18:39