作者Shihei8191 (夜空メル的かぷ民)
標題Re: [閒聊] 這照片會變成課本教材吧?
時間2024-07-14 21:01:58
※ 引述《windowsill (冬)》之銘言:
: ※ 引述 《thibw13ug1》 之銘言:
: : 不只是歷史課本 還有美術
: : https://i.imgur.com/JqYi1V3.png
: : 這張含金量真的太高了
: : 攝影師天賦怎麼這麼強大 無敵的吧?
: 這裡有相機的資訊
: 還有當時的設定
: https://x.com/cervoansioso/status/1812345700975554679?s=46&t=yRVUodxA6kvqUF4ogiM
: _0A
: 然後那個攝影師真的是一路跟
: 我看旁邊的特勤槍都拔出來了也在盯著他們
: 跟這麼近居然沒被趕
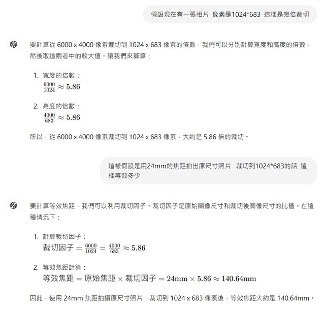
看他參數是拿24mm拍的耶
就手機的1倍鏡頭
然後事後裁切只留這部分
等效焦距140左右
https://i.imgur.com/b16NBGv.png
應該是情況緊急沒空Zoom in
A93的2400萬畫素就夠用了嗎
這樣光圈2.8還能準焦在川普還蠻屌的
不過老實說我要是有17萬我也不會想要拿去買A93
--
https://i.imgur.com/TQr18pf.jpg https://i.imgur.com/n8vYfIY.jpg
https://i.imgur.com/mehkDuM.jpg https://i.imgur.com/0OWLwjW.jpg
https://i.imgur.com/ontg2BW.jpeg
--
※ 發信站: 批踢踢實業坊(ptt-website.tw), 來自: 114.34.160.74 (臺灣)
※ 文章網址: https://ptt-website.tw/Marginalman/M.1720962146.A.B0E
推 scmono: 大師 07/14 21:05
→ a9486l: 這是職業病嗎 07/14 21:09
推 itoumashiro: 你永遠能相信索尼的CMOS 07/14 21:09
推 kitune: 大師 07/14 21:12