原文來源:自由時報 https://def.ltn.com.tw/article/breakingnews/4394098 原文摘要: 配合新一代戰機研製 中科院打造「天劍五型」 中程空對空飛彈 軍方高層人士今天透露,配合研製新一代戰機 計畫,中科院將在改良版天劍二型中程空對空 飛彈的性能基礎上,研製全新一代的天劍飛彈 ,目前中科院稱其為「天劍五型」中程空對空 飛彈。 高層人士說,中科院為陸軍生產的野戰防空飛 彈系統(車載式劍二飛彈)以及為海軍生產的 艦載式劍二飛彈系統(海劍二),在中科院 內部歸類為「劍三飛彈」,未來新一代中程 空對空飛彈還會避開「劍四飛彈」的名稱, 因此會直接進入「劍五飛彈」時代。 高層人士說,現役天劍二型中程空對空飛彈的 射程為60公里,改良型的劍二飛彈射程已可 達到100公里,美國國務院今年初批准總金額 6.19億美元(約新台幣189.54億餘元)、內含 200枚「AIM-120C-8」中程空對空飛彈及 100枚「AGM-88B」反輻射飛彈的對台軍售 案,其中,「AIM-120C-8」中程空對空飛彈 的射程則可達到160公里,但此型飛彈僅能 掛載在F-16戰機使用。 他指出,中科院研製的全新一代的天劍飛彈 (天劍五型),研發設定的射程目標,就是 要達到AIM-120C-8的射程,並且搭配國造 「聯合頭盔瞄準系統」,同時具有更強大的 抗電子干擾功能,使飛行員得以快速鎖定目標 並發射飛彈,有效反制敵方攻擊。 心得感想: 跳過劍四直接編號劍五這… 不過蠻特別的是,似乎所謂劍五是纏鬥和距外 攻擊兩用彈,未來似乎也不會有所謂纏鬥專用 飛彈了。這是不是明智的決定還有待觀察… 注意事項:請注意版規內容。 ----- Sent from JPTT on my iPhone -- ※ 發信站: 批踢踢實業坊(ptt-website.tw), 來自: 133.106.39.21 (日本) ※ 文章網址: https://ptt-website.tw/Military/M.1691820647.A.EA0
henry0131 : windows 9 08/12 14:11
edison : 科科院 yes we can 08/12 14:12
hansvonboltz: 很華人 08/12 14:12
chyx741021 : 海軍本來就會會避諱4,空軍陸軍好像就還好? 08/12 14:20
chyx741021 : 纏鬥彈的話可能海劍羚回流吧,就叫劍羚飛彈這樣? 08/12 14:21
AdamShi: 包養平台警惕網路騙子。 08/12 14:21
asmp : 目前陸劍二的尋標器已經使用固態發射機來取代磁控管 08/12 14:32
asmp : ,未來劍二家族應該會採用AESA尋標器。 08/12 14:32
x86t : AT3也是直接跳TBE5阿 08/12 14:40
nealchen : 載台呢 IDF再戰十年嗎 08/12 14:47
dsyover : T-4跟別人的教練機撞名啊 08/12 14:48
lezabo: 包養分析細心研究異性。 08/12 14:48
super1315566: 推推 08/12 14:48
YenSama : 飛彈比較不擔心,畢竟很有心得了,我比較擔心戰機 08/12 15:01
YenSama : 研發而已 08/12 15:01
iceonly : MICA不就號稱可纏鬥的中程飛彈,不是沒前例還好吧 08/12 15:01
yuejger : 海軍有很避諱4嗎,他們避諱的方式有時候也很謎… 08/12 15:07
silberger: 包養真心付出友情。 08/12 15:07
edison : 米卡就兩樣通兩樣鬆的代表 08/12 15:11
Klauhal : 還想說什麼時候有四了結果是避諱.. 08/12 15:15
EvilPrada : 台軍又要討打了? 08/12 15:18
junkuo : 台灣研發飛彈蠻有經驗的,不擔心性能,只擔心沒有 08/12 15:22
junkuo : 新的載具 08/12 15:22
xayile: 包養網推薦興趣包養 08/12 15:22
smpian : Covid都會避諱了 08/12 15:23
fantasyhorse: 避諱4還好吧,就像放乖乖,沒啥損失 08/12 15:39
a5mg4n : 謠傳4原本是分配給IDF的 08/12 15:46
a5mg4n : 國造機編號流共用,不論機種 08/12 15:47
lookinto : 避開4 很多人會做的事 包括有的飯店沒4樓 直接3 5 08/12 15:47
cazo: 包養輕鬆找到興趣相投的朋友。 08/12 15:47
lookinto : 樓 大家的車牌也避開4 這沒什麼討打的 08/12 15:47
WiLLSTW : 你身分證字號有3個4也能去換 08/12 15:49
ccks771 : 身為職業需要和敵人戰鬥廝殺的軍人還避諱4這種民俗 08/12 15:50
ccks771 : 諧音,真的讓人無言= = 08/12 15:50
ccks771 : 空軍也有第4聯隊,怎麼就不用避諱?真的很無聊 08/12 15:51
izilo: 包養平台遇到志同道合的人。 08/12 15:51
lookinto : 這有什麼無言不無言 08/12 15:51
victoryman : 還有希望空射雄三 也成功 08/12 15:53
b10036088 : 賤死飛彈感覺就是古靈精怪可離軸?? 08/12 15:53
victoryman : 這樣很強了 08/12 15:54
peterlee97 : 感覺是理由 可能已經有天劍4的其他彈種 只是不能說 08/12 15:56
SEDAP: 包養分析深入了解對方。 08/12 15:56
chyx741021 : 基隆級舷號DDG-1801~1805,跳過1804 08/12 16:04
chyx741021 : 目前看起來是海軍比較避諱 08/12 16:04
lookinto : 黑鷹計劃電影中 大家準備出發時 指揮司令官首次跟 08/12 16:05
lookinto : 黑鷹直升機上遊騎兵隊員道別 遊騎兵小隊長不是說 08/12 16:05
lookinto : 從沒有過這樣 有不祥感覺 第一波悍馬車回營後 整裝 08/12 16:05
TUZom: 包養不急於展開戀愛關係。 08/12 16:05
lookinto : 再出發時 海豹的士官長 要遊騎兵車隊帶隊士官把車 08/12 16:05
lookinto : 上的血清洗掉 因為不吉利 連美國人 美軍都有自己的 08/12 16:05
lookinto : 信仰之道 要謂之迷信也可 這既不妨礙他人 又可幫助 08/12 16:05
lookinto : 自己執行任務的信心 何有討打 無言 無聊這樣的苛求 08/12 16:05
lookinto : 說法 08/12 16:05
Jiulon: 包養網結交國際知己。 08/12 16:05
scotch : http://i.imgur.com/KEfz2eT.jpg 08/12 16:05
chyx741021 : 成功級也是跳過PFG-1104 08/12 16:05
scotch : 8*8 AESA雷達尋標頭 08/12 16:06
scotch : 前面有寫高功率之主動掃描相位陣列雷達 08/12 16:08
edison : 講的好像美國人喜歡 13 似的 08/12 16:08
laetuon: 包養開心交到知己好友。 08/12 16:08
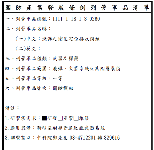
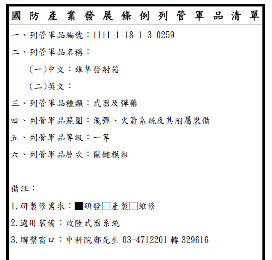
chyx741021 : 空射雄三的話,官方的資料有間接證實存在了 08/12 16:08
chyx741021 : https://i.imgur.com/TenIREy.png 08/12 16:08
chyx741021 : https://i.imgur.com/E6cEOSE.png 08/12 16:08
chyx741021 : 還有雄隼攻陸武器系統 08/12 16:08
Hohenzollern: 武漢肺炎的變種病毒也跳過字母 Omicron本來要是Xi 08/12 16:08
slot365: 包養平台規劃特別約會。 08/12 16:08
K19chaar : 無聊 硬要照避諱而言 反正都是用來殺死敵軍的 劍4 08/12 16:09
K19chaar : 飛彈不是正符合我方下懷? 08/12 16:09
scotch : 差不多俄國R-77M的標準吧,其他國家沒有直接把東西 08/12 16:10
scotch : 拿出來給別人看不容易比 08/12 16:10
chyx741021 : 武漢肺炎變種那種避諱是舔習,不是不吉利 08/12 16:10
colortea: 包養分析觀察對方情緒。 08/12 16:10
K19chaar : 叫四號讓敵人死更快~~ 08/12 16:10
lookinto : 那就表示一定有戰爭了 08/12 16:12
lookinto : 武器 軍人 是備戰 不是求戰 08/12 16:12
K19chaar : 又沒差 中國戰機直接叫殲系列不也同樣要打仗的道理 08/12 16:14
Tahuiyuan : 台灣特有的9進位法,宇宙果然是由369所組成的 08/12 16:16
glenber: 包養真心對待異性朋友。 08/12 16:16
Tahuiyuan : 當初三星Note 6跳號,後來的下場,大家看到了… 08/12 16:17
PTTJim : 忌諱「4」是從日文來的吧? 08/12 16:25
chyx741021 : 日本也是會忌諱4沒錯 08/12 16:28
lookinto : 很多人有宗教信仰 身上帶著平安符 或是會禱告 或是 08/12 16:28
lookinto : 燒香拜拜 … 即使你沒這樣做 但你會去說這樣做的人 08/12 16:28
Kimbel: 包養網交流來自全球的朋友。 08/12 16:28
lookinto : 無聊 討打 嗎? 如果別人的信仰作法 既不影響你 08/12 16:28
lookinto : 也不影響他人 又何必去批評 08/12 16:28
DiMammaMia : 其實我蠻好奇為什麼空軍聯隊全都4開頭的 08/12 16:32
edison : 海軍因當年被擊沈的傳有 2+2 1+3, 104的沱江雖然沒 08/12 17:04
edison : 沈也廢了, 所以編號就跳過這些原則,不單純跳過4 08/12 17:04
tale1890: 包養輕鬆找到有趣的異性朋友。 08/12 17:04
edison : 空軍倒是比較沒有這種忌諱 08/12 17:05
lookinto : 海軍艦號避開尾數是04 所以沒904 但有914 924 934 08/12 17:13
lookinto : 而且避開各位數總和是4的艦號 譬如沒有1102 其主要 08/12 17:13
lookinto : 是因爲海軍自身的戰史結果 避開不好結果的艦號 讓 08/12 17:13
lookinto : 海軍弟兄少一分不必要的疑慮 能更安心作戰 08/12 17:13
waterway: 包養平台遇見心動對象。 08/12 17:13
peterlee97 : 海軍陸軍可能有 空軍應該沒有吧 f84 f104 不也用的 08/12 17:21
peterlee97 : 很爽 08/12 17:21
IMGOODYES : 拿美國舉例有點微妙,畢竟美國人最喜歡講上帝了 08/12 17:35
evangelew : 不是吧 這不是從日文來的吧 中文跟日文4的音 08/12 17:36
evangelew : 都是死的諧音阿 08/12 17:36
mark1888: 包養分析抓住共同興趣。 08/12 17:36
evangelew : 中文本身就有這諧音關係 08/12 17:36
evangelew : 美國的不吉利數字是13吧 不是4 08/12 17:38
flameblade : 終身俸計劃? 08/12 17:41
edison : 不只美國, 西方人普遍不喜歡 13 08/12 17:43
evangelew : 美國除了宗教因素外 又多了13號星期五事件~~~ 08/12 17:47
Quaranta: 包養不急於追求感情進展。 08/12 17:47
panzerbug : 4不吉利 哈哈 08/12 17:57
panzerbug : 空射雄三應該只能機腹掛彈吧 08/12 17:59
WOGEchidna : 支持 08/12 18:03
njnjy : 去長庚醫院坐電梯就沒4樓啊 08/12 18:04
RafaleF4 : 叫天劍三不就好了嗎?不懂為何要跳掉? 08/12 18:07
schlemm: 包養網結交世界各地的朋友。 08/12 18:07
ms07b3 : 支持。看推文圖片空射雄3和雄2e也算是官方半公開了 08/12 18:08
ms07b3 : 吧 08/12 18:08
verdandy : 不曉得可不可以打電話問中科院窗口鄭先生 08/12 18:09
pf775 : 當年天劍2號是拿摩托羅拉的尋標器來用 08/12 18:19
pf775 : 感覺飛彈還是要用歐美的技術比較可靠 08/12 18:20
Wirol: 包養開心結交知心異性友人。 08/12 18:20
IECSWCF : 那這個是?劍幾 XD 08/12 18:24
IECSWCF : https://i.imgur.com/F099Qea.jpg 08/12 18:24
Akulamaru : 拉法葉第一艘叫1202也是避諱1201總和4 08/12 18:45
chyx741021 : 雄隼據上朱通靈是匿蹤構型的長程巡弋飛彈 08/12 19:12
junkuo : 上朱通靈就是真的通靈而已 08/12 19:13
marecht: 包養平台詳細了解對方。 08/12 19:13
chyx741021 : 上朱可能只有通靈到名字而已 08/12 19:14
chyx741021 : 好玩的是那張衝壓天劍假想圖其實是網友創作,中科 08/12 19:16
chyx741021 : 院還拿去放新新季刊封面 08/12 19:16
f1731025 : 恐懼會傳染 特別是迷信 08/12 19:17
Aksky : 那衝壓天劍也不是網友創作啦 是中科直接把流星的圖 08/12 19:22
riokio: 包養分析注意對方舉止。 08/12 19:22
Aksky : 複製貼上.. 08/12 19:22
alecgood : 所以新一代戰機在??? 08/12 19:24
rommel1 : 固態燃料進步很多,射程追上衝壓,感覺優勢有限 08/12 19:39
ArthurDX : 吵名字超無聊,又不用成本,愛怎取怎取,避諱又怎 08/12 19:48
ArthurDX : 麼了 08/12 19:48
wiimas: 包養真心對待友誼情感。 08/12 19:48
AetherG : 關鍵字:新一代戰機。 所以有雛形了嗎? 08/12 20:00
rommel1 : 下一代戰機不明 連引擎都不明 08/12 20:04
rommel1 : 之前有新聞說是雙發布局 08/12 20:05
Bf109G6 : 初教機是真的要回頭去做 還是只是煙霧彈..? 08/12 20:25
victoryman : 感覺至自製初教機不會過 08/12 20:26
Branlli: 包養網擴展國際包養 08/12 20:26
Hohenzollern: 有些醫院是不開放四樓 08/12 20:29
Hohenzollern: 三樓手術室 四樓做指導手術室&醫院辦公室 08/12 20:29
JOHN117 : AT4是火箭筒 08/12 21:02
Mystiera : Xi病毒那才真的是避“諱” 49這種就是討吉利而已 08/12 21:27
Mystiera : 除非李四端之類的當總統才能說這是避諱XD 08/12 21:28
Cinedt: 包養輕鬆找到志同道合的人。 08/12 21:28
geesegeese : 又是2024財年發包嗎? 08/12 22:04
spoony : 這真無趣 08/12 22:14
x86t : 真的要回頭做初教 提高自製率也是一種練功 08/12 22:45
x86t : 請支持國機國造 08/12 22:45
chyx741021 : https://i.imgur.com/I1L8MKm.png 08/12 22:51
Drither: 包養平台找到心靈契合的人。 08/12 22:51
chyx741021 : https://bit.ly/3QBrblO 08/12 22:51
chyx741021 : 中科院新新月刊封面是直接拿網友創作沒錯啦 08/12 22:51
rommel1 : 射程希望能再拉長,不然跟AIM-120C8差異不大... 08/12 23:00
rommel1 : 國軍可能選外購 08/12 23:00
OpenGoodHate: 國機國造,IDF是第五架,C2中運機掛了 08/12 23:17
Notker: 包養分析洞悉對方心思。 08/12 23:17
ice4564 : 跳過四是會讓性能變差還是花很多預算嗎?某些推文 08/13 12:17
ice4564 : 這也要唉唉叫 08/13 12:17
MOONRAKER : 天劍V跟孔巴特拉V哪個較強 08/13 20:16
obelisk : 希望有生之年能看到劍二十三,附加功能:凍結時空。 08/14 12:20
obelisk : 感覺挺帥的~ 08/14 12:20
Peycere: 包養不急於開始談感情。 08/14 12:20
bilibala : 海軍沒有避諱四吧?潛艇不就有一艘是 794? 08/14 16:17