※ 引述《popoallan ()》之銘言: : 媒體人陳東豪在臉書發文 : 馬文君又要凍結第二艘潛艦預算 : 國民黨是要繼續這樣搞的嗎? : 圖:向定宇委員要的 : http://i.imgur.com/GNoqsUx.jpg
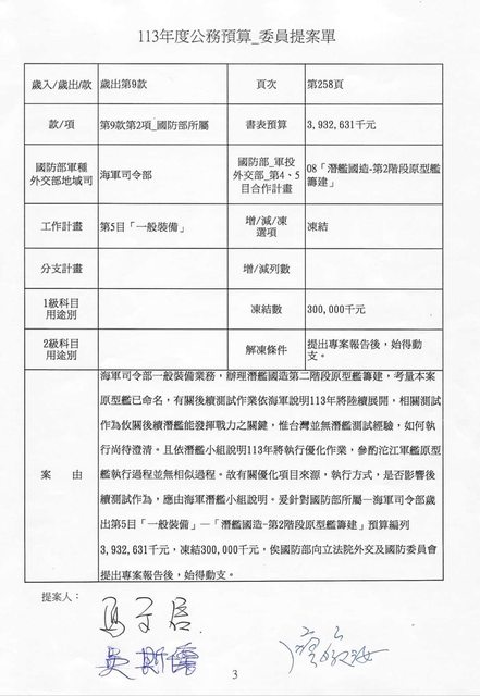
: https://reurl.cc/WvOXqL : ----- : Sent from JPTT on my LGE LM-V600. 雖然有新聞了 但我還是回個臉書貼文好 如果沒軍武點再麻煩版主處置 來源主計總處 https://www.dgbas.gov.tw/News_Content.aspx?n=3625&s=231560 首先這不是第二艘潛艦的預算 而是第二階段潛艦原型艦籌建的預算的一部分 而這個「第二階段」的預算是長達7年的持續性預算 總經費493億37,39.1萬元 過去幾年已經合計編列428億45,70.4萬元 這是明年的預算內容 https://i.imgur.com/kaUuhx2.jpg
而從2019年開始一直有編列預算在所謂的「第二階段原型艦籌建」 https://i.imgur.com/OkZntQJ.jpg
https://i.imgur.com/4ZjJztw.jpg
https://i.imgur.com/iqOKm7d.jpg
https://i.imgur.com/0jokIzB.jpg
也就是說「第二階段」 很可能是海鯤艦開始建造的預算 -- ※ 發信站: 批踢踢實業坊(ptt-website.tw), 來自: 112.105.220.8 (臺灣) ※ 文章網址: https://ptt-website.tw/Military/M.1697718397.A.C11
rommel1 : 第二艘會不會也是原型艦?,像IDF有四架原型機 10/19 20:41
chyx741021 : 國造潛艦原型艦第一階段是設計規劃,第二階段是原 10/19 20:50
chyx741021 : 型艦建造 10/19 20:50
rommel1 : 原型艦已經造出來了,接下來的預算? 10/19 20:55
chyx741021 : 剩下幾十億是測試、debug 用的啊 10/19 20:57
smilejin: 包養分析大解密! 10/19 20:57
corp : 剛剛看新聞台說好像是原型艦後續測試階段的經費 10/19 20:58
suntex01 : 不是這樣的.是原型艦後續測試改良費用好嗎? 10/19 21:05
suntex01 : 都是海鯤號接下來的相關費用. 10/19 21:06
chyx741021 : https://i.imgur.com/tYD6Lf9.png 10/19 21:09
chyx741021 : 第一階段是合約設計 10/19 21:09
qusekii: 包養真心相待。 10/19 21:09
chyx741021 : https://i.imgur.com/eh6PNYg.png 10/19 21:09
chyx741021 : 第二階段是原型艦籌建 10/19 21:09
chyx741021 : 現在已經走到第二階段最後兩年,剩下是測試優化 10/19 21:09
kabegami : 其實除了測試費用,應該還有一些部分是採購設備的 10/19 21:13
kabegami : 款項支付 10/19 21:13
Y949731: 包養網好好玩。 10/19 21:13
kabegami : 特別是紅區裝備到貨測試沒問題後的尾款支付 10/19 21:14
u9912114 : 就是要搞事啊 10/19 22:15
Iamtitlehgm : 所以說凍結第二艘預算要算造謠嗎? 10/19 22:55
MartianIT : 第二艘的預算已經開始編了嗎? 10/19 23:24
chyx741021 : 這是原型艦測試優化的預算 10/19 23:28
T730733: 包養開心認識新朋友。 10/19 23:28
chyx741021 : 當然你也可以說有部分是在為後續艦做先期準備 10/19 23:28
yang57 : 繼續這樣搞侯真的不用選。 10/20 06:13
EvilPrada : 他們又志不在總統 沒看到最近瘋狂炒內閣制 10/20 14:53