作者addy7533967 (火爆刺香腸)
標題Re: [情報] 中鋼買回庫藏股13,399張,總金額3.47億
時間2023-11-28 18:23:36
※ 引述《lspss93009 (歐文)》之銘言:
: 1. 標題:中鋼買回庫藏股13,399張,總金額3.47億
: 2. 來源:公開資訊觀測站
: 3. 網址:https://reurl.cc/q0lGg0
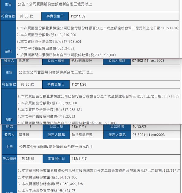
: 4. 內文:
: 1.本次買回股份數量累積達公司已發行股份總額百分之二或金額達新台幣三億元以上之日
: 期:112/11/28
: 2.本次買回股份數量(股):13,399,000
: 3.本次買回股份總金額(元):347,288,854
: 4.本次平均每股買回價格(元):25.92
: 5.於買回期間內累積已持有自己公司股份數量(股):40,793,000
: 6.於買回期間內累積已持有自己公司股份數量占公司已發行股份總數之比率(%):0.26
: 7.其他應敘明事項:
: 無
: https://i.imgur.com/rI06geB.jpg
: —————————————————————
: 這次庫藏股執行率僅8.9%不到10%餒
: 公司可能要再加油 不然股價離3字頭還有點遠
今天發公告純粹是因為買到一定數量就要發不是因為執行完了
先前表定的庫藏股執行日期是112/11/06~113/01/05
https://i.imgur.com/z503IcQ.png
總共要買15萬張,加上這次公告已經買了4萬張左右,也就是已達成約莫27.2%的執行率
https://i.imgur.com/jvpLraO.png
從發公告要庫藏股至今的交易日天數換算到執行結束大概會有70%附近的執行率
就算後續沒買那麼快我想超過50%也不是太難
不會是您文末語意表示的執行不到10%
另外如果想即時了解公司當天有沒有認真買的話可以去追蹤兆豐-北高雄這分點~~~
https://i.imgur.com/zEM1ysc.png
--
台積電福音 第一章 By資深PTT鄉民
1. 你早晚要買TSM的,為什麼不要現在買?
2. TSM是你們的方舟,信者必得救。
3. Morris張 看見這許多迷惘的人,便走下山來,告訴他們,你們當輪班,信仰TSM。
4. TSM,願你的腦機介面晶片降臨,願你的晶片在這世上,如同呼吸般自然。
5. 神愛世人,甚至將他的TSM賜給眾人,叫一切信他的,不致崩跌,反得飆漲。
--
※ 發信站: 批踢踢實業坊(ptt-website.tw), 來自: 36.227.202.94 (臺灣)
※ 文章網址: https://ptt-website.tw/Stock/M.1701167019.A.639
推 octopuso1c : 專業推 11/28 18:26
推 rebel : 現在股民連公告都不會看了 哀 11/28 18:26
推 jou60802 : 推補充說明 11/28 18:55
推 kitsune50 : 專業 11/28 18:55
→ f1023f1023 : 推推 11/28 18:56
推 xikimi: 包養分析掌握共同興趣。 11/28 18:56 推 stand5566 : 推推 11/28 19:00
推 Thompson13 : 感謝分享 11/28 19:06
推 jerry0172005: 專業推 11/28 19:13
推 lolpklol0975: 利多出盡 11/28 19:17
→ lspss93009 : 已更正說明 11/28 19:22
推 Avero: 包養不急於追求感情進展。 11/28 19:22 推 ekeric : 專業 11/28 19:22
推 icehorng : 券商公會都有 專業 11/28 19:28
推 fuhoho : 這才叫專業 11/28 20:16
推 s58565254 : 專頁推 11/28 20:22
→ lyhorcish : 有看到說上次要買庫藏股30萬張,實際買了10.8萬張 11/28 20:30
推 ejoz: 包養網結交世界各地的朋友。 11/28 20:30 → addy7533967 : 這個我沒注意到XD,感謝,感覺真的可以看看最後買 11/28 20:35
→ addy7533967 : 幾%了,我希望是超過50啦 11/28 20:35
推 abccbaandy : 專業推 11/28 21:58
→ asdzxc001 : 反觀某股 11/28 22:33
→ Southernkid : 專業的套牢Id嗎 XD 想當初喊的多兇 11/28 23:30
推 FishRoom: 包養開心結交知心異性友人。 11/28 23:30 推 andyjaw : 專業推 11/29 14:56