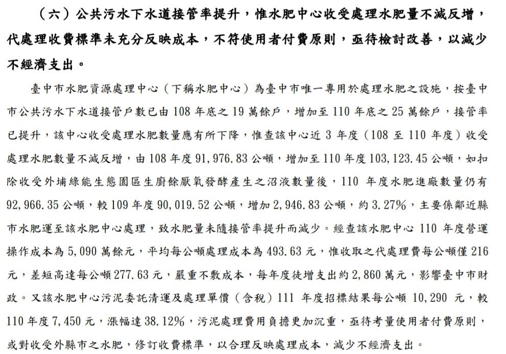
污水接管水肥量仍增?審計報告:外縣市大便湧台中 https://news.ltn.com.tw/news/life/breakingnews/4417914 〔記者唐在馨/台中報導〕台中市污水下水道接管戶二年內增加六萬戶,但審計部台中審 計處卻發現台中市水肥中心三年來水肥數不減反增,認定是幫外縣市處理水肥所致,建議 市府目前代收費用太低,不符使用者付費原則。 對此,台中市議員,也是民進黨團總召何文海質疑,南屯地方民眾一直反對水肥中心設在 南屯了,台中市府竟然還幫忙代收外縣市水肥?據了解目前彰化,南投及苗栗都沒有設置 專業水肥廠理設施,合理懷疑都運到台中市來?市府必需明確說明,民進黨議員李天生也 說,現在台中多個工業區都要求自己處理水肥,如果不能處理台中自己工業區水肥,卻要 低價處理外縣市水肥?實在不合理。 對此,台中市環保局長陳宏益第一時間表示「沒有處理外縣市水肥」,而經媒體告知是審 計處報告後則表示,「目前法令規定不能拒收水肥」,但仍強調「並沒有收外縣市水肥」 ,至於審計處為何這樣說?他則表示要調閱資料,但也強調,每輛水肥車都有行車紀錄系 統,如果一一去查就可以看出路線,但這是一項大工程,很難一一去查,但也強調過去也 有調查,如果查到未按實申報,就會處罰。 環保局水肥廠員工對於記者詢問則相當低調,不願多講,但南屯地方民眾則質疑環保局根 本不負責,台中污水接管戶數提升,但水肥卻一直增加,環保局說沒有接外縣市水肥,「 難道是台中人自己上廁所的頻率增加了嗎」? 據審計處資料顯示,台中水肥中心處理水肥數目,108年是9萬1976.83公噸,110年則有9 萬2966.35公噸,二年增加了近一千公噸,但事實上108年台中污水接管戶數是19萬餘戶, 到了110年底則有25萬餘戶,接管戶數增加,但水肥卻未減少,直指就是代收外縣市水肥 所致,建議市府應增加代收費用,尤其是外縣市水肥應加收費用,以達使用者付費。 -- ※ 發信站: 批踢踢實業坊(ptt-website.tw), 來自: 111.82.49.124 (臺灣) ※ 文章網址: https://ptt-website.tw/TaichungBun/M.1693878056.A.B28
jerrylin : 不能拒收那漲價一百趴可以吧 09/05 09:50
specman : 之前南投自己不蓋焚或爐 都運台中燒 現在還有嗎? 09/05 09:53
kyowinner : 到水肥場看一下車子就很好查了吧 09/05 10:05
haoz : 南投目前的垃圾都是堆置處理~~埔里目前都無法外送焚 09/05 10:08
haoz : 審計報告能確實反映台中移入的人口數嗎? 09/05 10:08
sunuzo: 包養網認識來自世界各地的朋友。 09/05 10:08
haoz : 如果新建案增加人口,那水肥量也會增加吧 09/05 10:09
kyowinner : 新建案應該都是用汙水接管了吧? 09/05 10:10
hawdaiya : 都是同一黨籍的,盧大媽吞下去啦 09/05 10:15
jerrylin : 增加人口哪有增加那麼多.... 09/05 10:18
SX70 : 新建案也要看該路段接管沒吧? 09/05 10:24
UNIQC: 包養輕鬆找到有趣的人。 09/05 10:24
brabra : 水肥廠在市區精華地段,會一直被質詢直到移走吧? 09/05 10:44
uouo1402 : 因為增加然後合理懷疑有收外縣市?什麼邏輯? 09/05 10:55
fenix220 : 人多屎尿多 09/05 11:09
nyybos8812 : 媽媽市長政績+1 09/05 11:12
hedgehogs : 奇怪,不是肥水不落外人田嗎? 09/05 11:14
dewaro: 包養平台找到心儀對象。 09/05 11:14
fspmlp : https://i.imgur.com/LbngdTA.jpeg 09/05 11:18
fspmlp : 審計應該是有去調水肥進廠資料才會這樣寫 09/05 11:21
fspmlp : 110年的審計報告也有寫過類似的 09/05 11:33
fspmlp : https://i.imgur.com/G8jgTP2.jpeg 09/05 11:33
fspmlp : https://i.imgur.com/xNA3TR0.jpeg 09/05 11:33
Elfego: 包養分析了解對方想法。 09/05 11:33
BIA : 汙水管裡面有糞便? 09/05 12:21
chi17 : 有行車紀錄但只有過去有調查過這樣就懂了 09/05 12:23
k70113 : 連外縣市都知道屎尿要給狗黑雞,專業 09/05 12:28
fspmlp : 環保局新聞摘錄:家戶產生的污水(含水肥)經由污 09/05 12:43
fspmlp : 水下水道直接進入水利局所轄的水資源回收中心處理 09/05 12:43
Nicodim: 包養不急於著手感情發展。 09/05 12:43
fspmlp : 補個105-107年資料 09/05 12:45
fspmlp : https://i.imgur.com/853U8lu.jpeg 09/05 12:45
fspmlp : 不知道是不是差在沼液的部分 09/05 12:52
Yyyyyy : 呂捷是不是說過水肥車可以代替鎮暴水車 09/05 13:19
mukuro : 垃圾收外縣市的,大便也收外縣市的,我們台中真棒 09/05 13:46
Foning: 包養網結交全球友人。 09/05 13:46
wubai1119 : 整體台中人口數是下降的 09/05 13:47
joe0934 : 總統格局幫外縣市處理也是還好吧 09/05 14:54
ameko34 : 台中好歹是中部霸主,幫忙一下還好吧 09/05 15:27
trolleybus99: 中彰投一家親 大家都是一家人 09/05 16:49
luann : 南投彰化自己處理啦,一副吃定台中的樣子讓人厭煩。 09/05 18:54
AKNY: 包養開心找到知心朋友。 09/05 18:54
luann : 連焚化爐都不蓋是怎樣。 09/05 18:54
moobary : 秘書幫各首長喬事情也是還好吧! 09/06 10:50