作者CCY0927 (茹絮夢)
標題[活動] 「歷史、記憶與主體追尋──牡丹社事件150週年」工作坊
時間2024-10-01 06:52:02
https://i.imgur.com/4ve7bOR.jpeg
「歷史、記憶與主體追尋──牡丹社事件150週年」工作坊
網路報名:
https://www.ith.sinica.edu.tw/academic_online.php?l=c&no=2&id=1287
* 主辦單位:中央研究院臺灣史研究所、中央研究院民族學研究所、中央研究院原住民族研
究培訓計畫
* 協辦單位:國立臺灣歷史博物館
* 活動時間:2024年10月18日(星期五)09:20-17:30
* 活動地點:中央研究院南部院區跨領域研究大樓I楊祥發會議廳(臺南市歸仁區歸仁十三
路一段100號)
* 交通資訊:
https://dscs.sinica.edu.tw/pages/3215
備註:
1. 欲報名者請填妥報名表單,報名系統將於10/13(日)關閉;報名成功者將於10/14(一)
發信通知。
2. 報名成功後若不克參加,請來信告知(助理廖希正,Email:
[email protected].
edu.tw),否則日後將不錄取。
3. 本次演講以實體方式舉行。
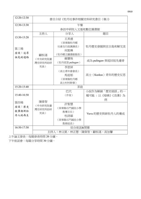
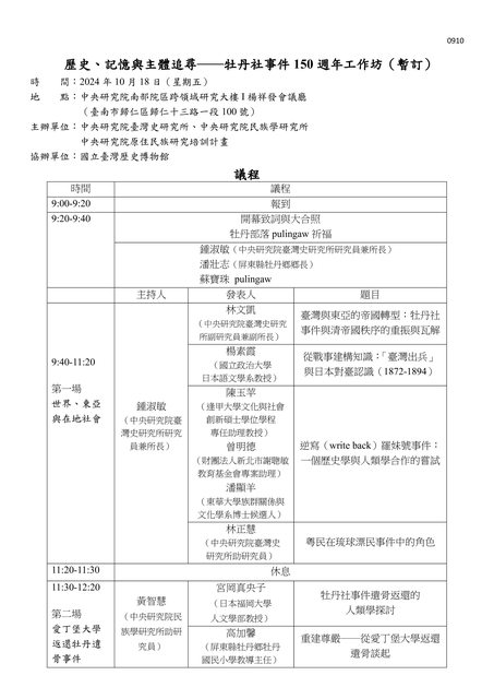
議程:
https://i.imgur.com/PiPicLn.jpeg
https://i.imgur.com/0TSmym1.jpeg
--
※ 發信站: 批踢踢實業坊(ptt-website.tw), 來自: 111.255.110.232 (臺灣)
※ 文章網址: https://ptt-website.tw/Tainan/M.1727736725.A.99F
推 lupins: 推好活動~ 10/01 10:38
推 qoo60606: 平日qq 10/01 12:32