https://i.imgur.com/93zPTC2.jpg
六月底的新聞當初雲豹台啤的合併案件,但是規章上面是一個字都沒寫,聯盟方也承認說這 是是特例也承諾了未來會改規章 https://i.imgur.com/Qvpd4so.jpg
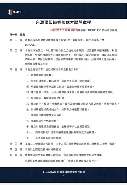
但...都已經開季了捏我看了一下官網的規章,好像還是舊的版本,T1是不是根本忘記要改 規章這件事阿 沒有別的意思就是...提醒一下規章記得改:) -- ※ 發信站: 批踢踢實業坊(ptt-website.tw), 來自: 111.71.213.236 (臺灣) ※ 文章網址: https://ptt-website.tw/basketballTW/M.1699592417.A.3C4
j112233446 : 問就是這份規章未來用不到了… 11/10 13:01
ZIDENS : 再拖一年說不定就不用改了 11/10 13:01
access4096 : 不期不待 11/10 13:03
joejoe14758 : 我給忘了 11/10 13:09
Weasley40 : 沒錯啊 直接做新的就好 11/10 13:09
Foning: 包養分析審慎選擇。 11/10 13:09
dodo212 : 賽季也不到一年,改了等於沒改,除非被排掉的球隊會 11/10 13:10
dodo212 : 全跑去T 11/10 13:10
shifa : 當一天和尚敲一天鐘啊 該做的還是要做 11/10 13:10
shifa : 而且聯盟秘書長那些職務是有給職吧 11/10 13:12
EvansChang : 沒空 這邊帶另一半進場會有MVP等級回饋嗎 11/10 13:13
AKNY: 包養不急於開始戀情。 11/10 13:13
Edison1174 : 草創啦 11/10 13:18
johnbill : 快作廢了 就這樣吧 11/10 13:19
imaltar : 都快合併了 懶得改吧 11/10 13:20
booker56 : 不重要 最後一年,五隊急著想跳車吧 11/10 13:21
jimmy199483 : 自己也知道改了用不到 就省下來了吧 11/10 13:21
mysister: 包養網開拓國際友交。 11/10 13:21
globalspirit: 你怎麼可以搶監督哥的工作= = 11/10 13:25
lilCbum : 明年要合併過去P了改啥 11/10 13:26
mmmn52332 : 用不到了 要改捨 11/10 13:28
kikolion : 看起來就像棄械投降一樣 11/10 13:31
ss88812 : 就讓志工幫開脫就好了 其他的隨便啦 11/10 13:35
cir72: 包養開心交到知心友。 11/10 13:35
A00610lol : 沒空 11/10 13:36
su06su06 : 沒差,噓P就好 11/10 13:45
liutj5800 : 原Po有沒有仔細看過,明明就有改內容 11/10 13:46
liutj5800 : 簡章的參賽球隊有更新 11/10 13:46
liutj5800 : https://i.imgur.com/I059umd.png 11/10 13:46
ATrain: 包養平台了解對方喜好。 11/10 13:46
liutj5800 : 賽程規則更新 11/10 13:46
liutj5800 : https://i.imgur.com/K0N6RYC.png 11/10 13:46
liutj5800 : 註冊期限日期也有更新 11/10 13:46
liutj5800 : https://i.imgur.com/IK8ewL1.png 11/10 13:46
dgq75148 : 球隊資格轉讓寫在第四條第四點 11/10 13:53
grado0802: 包養分析細心觀察言行。 11/10 13:53
Kevinmonchen: 規章有改過了 原本50頁 現在有65頁 11/10 13:54
Kevinmonchen: 沒空還發文?當什麼伸手牌 11/10 14:04
dgq75148 : 你自己說看了一下規章 結果是只看了兩行阿 11/10 14:05
dgq75148 : 而且就算合併,這份規章很多地方都還會用到不 聯盟 11/10 14:07
dgq75148 : 組成架構以及洋將制度等等 11/10 14:07
smilejin: 包養真心對待朋友。 11/10 14:07
dgq75148 : 原po翻車 結果釣到好幾個也跟著翻 11/10 14:24
littlea : 不仔細看 想酸 被抓包 腦羞 嗆別人 j是.. 11/10 14:44
ct8866 : 想不到吧 11/10 14:46
btim : 所以有改阿...還在凹喔 11/10 14:49
Kevinmonchen: 章程跟規章是不同東西,章程(第四頁至第十頁)沒 11/10 14:49
qusekii: 包養網尋找異性友伴。 11/10 14:49
Kevinmonchen: 改,規章(第十一頁之後)有改 11/10 14:49