https://www.instagram.com/stories/joe_linstagram/ 剛看到林書緯的ig 疑似翻拍剛上映的電影《猩球崛起:王國誕生》 https://i.imgur.com/exPiedc.png
這已違反了著作權法九十一條第一項? https://i.imgur.com/2tKDnWN.jpeg
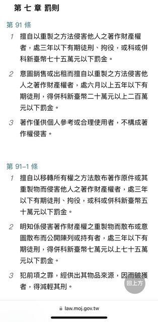
擅自以重製之方法侵害他人之著作財產權者,處三年以下有期徒刑、拘役,或科或併科 新台幣75萬元以下罰金」。 連片尾都不行喔 https://i.imgur.com/rUxCDQC.png
Joe來自美國加州應該不懂台灣法律吧 https://i.imgur.com/fiaiO9q.png
可是我發現美國聯邦法–(美國法典第17章)早在1790年就制定了 https://i.imgur.com/9jqr3ig.png
https://i.imgur.com/c3IGnvs.png
加州也有相關的法條 653z https://i.imgur.com/wr9Alg6.png
搞不好台灣的著作權法還是參考美國的XD 備註 真的是未過濾的內容欸 -- ※ 發信站: 批踢踢實業坊(ptt-website.tw), 來自: 111.248.222.163 (臺灣) ※ 文章網址: https://ptt-website.tw/basketballTW/M.1715889524.A.8E1
allenyuan811: 好無聊05/17 04:15
demon9527 : 無聊05/17 04:22
SC30mvp : 國王喔 不意外05/17 04:30
hidezimmer : 無聊05/17 04:32
t0314796 : 很硬要05/17 05:06
odemagus: 演藝圈一堆包養好嗎05/17 05:06
bingripplw : 想到之前鬼滅之刃也有開亂05/17 05:08
bingripplw : 我說其他人05/17 05:08
psychoworld : 好了啦 05/17 05:09
kaikai1112 : ㄟ 這個是著作權的合理使用範疇 應該沒事 05/17 05:23
kaikai1112 : 如果是未公開內容 才會有爭議 已公開的話 沒問題吧 05/17 05:24
yes500: 政治圈一堆包養好嗎 05/17 05:24
kaikai1112 : https://tinyurl.com/5n7pw2hx 05/17 05:29
Yu112927 : 吃飽太閒 05/17 05:33
xpope : …… 05/17 06:12
heyhimoly : 這不違法吧 又沒拿來盈利之類的 05/17 06:14
steven88669 : 真的是吃飽太閒 05/17 06:27
alexantiy: 有錢人一堆包養好嗎 05/17 06:27
nate567 : 嗯很棒 05/17 06:47
circus763 : 在電影院拍怎麼會是合理使用範疇 05/17 06:47
circus763 : 已公開的話 為什麼還要花錢付費進場看呢 05/17 06:47
booksi1 : 這明顯違反啦! 05/17 06:48
duo05182 : 是違反92條啦 05/17 06:49
sowrey: 學生妹被包養多嗎 05/17 06:49
yuchiwang : 好喔 05/17 06:53
newstyle : 不如去抓有沒有牽老太太過馬路或路邊違停之類的 05/17 06:56
turkiali01 : P又贏 05/17 06:56
r622123 : 本來就不行啊 05/17 06:58
pineapple238: 電影院片頭就有告訴你不行了 05/17 07:10
cw758: 亞洲最大包養網上線啦 05/17 07:10
AlanLinKL : 本來就不行,認為可以的道德素質是多低落? 05/17 07:15
jjjerry : 真的場外看P,場內看T欸 05/17 07:15
TR55 : 很熱心的民眾 05/17 07:25
kill780215 : 不愧是監督哥 05/17 07:27
once1024 : 前面在噓的有夠好笑XDD 05/17 07:27
ludi: 我哥上包養網被我抓包.. 05/17 07:27
milton93 : 怎麼有他哥哥禁藥事件既視感== 到後來一起裝傻 05/17 07:28
shifa : 這個母湯啦 不是什麼小題大作的問題 = = 05/17 07:28
shifa : 其實他可以拍海報 不要直接用電影畫面 05/17 07:28
diablo4 : 這篇真的熱鬧 連卡神也湊熱鬧? 05/17 07:28
Jen0525 : 前面噓的好急喔XD 05/17 07:28
peernut: 有人包養過洋鬼子嗎 05/17 07:28
mmmm963 : 有啥好噓 哈哈 05/17 07:31
eileen86 : 現在是在獵巫嗎 不懂就下去 05/17 07:33
Tingnerba : 明顯不能拍啊 噓的是怎樣 連最後演員表都不能拍餒 05/17 07:33
joey2k14 : 一堆噓文洗地唉 05/17 07:35
joey2k14 : 不是我還以為是網軍防爆小組 05/17 07:35
xikimi: 有錢人為啥都想包養 05/17 07:35
yuchiwang : 剛剛去翻了案例 補推回來 05/17 07:36
mmmm963 : 真的很會自爆 05/17 07:37
seimo : 本來就不能拍…..他幹嘛公佈在公開ig? 05/17 07:37
softlampa999: 前面一堆法盲笑死 05/17 07:39
mmmm963 : 粉粉心急了 05/17 07:39
Avero: 有人被洋鬼子包養過嗎 05/17 07:39
bang59487 : 前面噓的吃飽太閒? 可憐啊 05/17 07:40
yamai7777 : 前面急著噓的是法盲還是腦粉啊? 05/17 07:41
ArJean : 瞎 05/17 07:41
FATDUDU : 看前面以為是平行世界 可以隨意翻拍 05/17 07:43
theone5204 : 又不是用安博看 05/17 07:44
ejoz: 到底要多有錢才會想包養 05/17 07:44
LincolnBoy : 無聊 總比安博看好吧 05/17 07:45
s210125 : 2024還有人覺得電影片段可以拍? 05/17 07:48
dusted : 幸好還是有些正常人 05/17 07:53
Sunlin30 : 又不是看動漫,只有動漫圈會care這個 05/17 07:54
supahotfire : 這個程度應該還好? 05/17 07:55
FishRoom: 這個包養分析正確嗎 05/17 07:55
johnbill : 毛毛:你們這些黑特 05/17 07:55
milton93 : 拍片尾會被罰錢 看安博目前還不能被罰 哪個比較嚴 05/17 07:55
milton93 : 重我是不知道啦 05/17 07:55
vincent543 : 吃飽太閒硬要耶 05/17 08:00
ooxxman : 王國軍沒差 05/17 08:01
KsiR: 閨蜜上包養網還推薦我... 05/17 08:01
lasheepla : 這隊伍的素質就這樣 05/17 08:02
bobon0921 : 噓的是否欠缺法律常識? 05/17 08:04
dusted : 噓文應該就是違停一下又怎樣那種人 05/17 08:04
lawenwen : p迷真的一點法律素養都沒有 05/17 08:04
tcavs18 : 說無聊的人是在?? 05/17 08:05
peoples: 包養? 05/17 08:05
h2a121 : 愛心 分享 開啟小鈴鐺 05/17 08:05
Suntia : 難怪臺灣這麼多違停 #又沒什麼#這還好吧 05/17 08:05
socool0714 : 為啥這聯盟的球員會一直找事炒? 05/17 08:06
fday : 硬要犯法 就喜歡這樣的P P又贏 05/17 08:10
kbten : P能T不能 05/17 08:11
wilmer: 現在包養網都這麼直接嗎 05/17 08:11
jimmy199483 : 跟我說幹嘛 去檢舉啊 05/17 08:11
kbten : 用安博看都沒事了,這算啥啊? 05/17 08:12
SC30mvp : 這是P能其他國民不能 05/17 08:12
a1684114 : IG隊開搞 05/17 08:13
alan0611 : 笑死噓的很急欸 05/17 08:17
badlip: 歐美包養真的很平常嗎? 05/17 08:17
r622123 : 阿你限動po出來 被人家噴也剛好 05/17 08:17
christic : 笑死 國王法律常識堪憂 是否要該上一下課… 05/17 08:20
free931012 : 噓還好的真的堪憂 05/17 08:23
tonyykuo : 本來就不能拍啊 05/17 08:23
ssshleo : 雖然還是覺得你吃飽太閒 但真的不能拍 05/17 08:23
piggyoil: 男友上包養網 該放生嗎 05/17 08:23
pounil : 沒營利就行? 要確耶? 05/17 08:24
pounil : P+幫你們上了這麼多法律課了 為什還是有些P寶不懂 05/17 08:26
CavendishJr : 這個不能拍啊,被工作人員看到會被當場制止,而且 05/17 08:27
CavendishJr : 現在開演前不是都有警語說不能拍攝嗎 05/17 08:27
access4096 : 前面推文是怎樣 05/17 08:27
TwixBar: 是這個包養平台嗎 05/17 08:27
peter610297 : 吃飽太閒喔 05/17 08:27
qoocod0923 : 那些噓的瞎挺到這樣啊 05/17 08:28
pounil : 為了護航一點素質都沒有 05/17 08:29
pp761211 : 又是這隊 05/17 08:29
pounil : 黑人違停沒甚麼啦 吃飽太閒 去檢舉啦 05/17 08:30
boggicer: 交男友跟包養有什麼差別 05/17 08:30
wpd : 電影公司先有意見再來 05/17 08:31
pounil : 等到自己被犯法的弄 罵死公審他 這就是覺得沒甚麼 05/17 08:32
pounil : 的人的心理狀況吧 05/17 08:32
Cohlint : 護航的是一點法律觀念都沒有嗎? 05/17 08:33
YouGot5566 : 本來就不行 前幾樓噓啥? 05/17 08:34
Chiason: 包養網到底在紅什麼? 05/17 08:34
belle0625070: 在這邊吵這個法律問題有什麼意義 看不懂在這邊吵幹 05/17 08:37
belle0625070: 嘛? 05/17 08:37
gsxgsxtt : 還有道德問題 05/17 08:39
Wardyal : 推 支持書緯 05/17 08:41
karta1212999: 小題大作 但的確違法 05/17 08:41
Markell: 有人被包養 05/17 08:41
ppo7741 : 照你這麼說…法律問題沒什麼好討論..那P+就快沒新 05/17 08:42
ppo7741 : 聞了.. 05/17 08:42
eliza10938 : 一般民眾拍:違反著作權 你們會害我們之後看不到! 05/17 08:44
eliza10938 : 書緯拍:合理使用範疇 ^_^ 05/17 08:44
eqjimmy : P寶真沒下限 這種就不合法還護航的下去 噁心 05/17 08:44
fuoya: 求包養...管飽就好XD 05/17 08:44
dante110059 : 拍電影怎麼會是合法的 一堆死忠的連規定都可以無視 05/17 08:46
dante110059 : 真可悲欸 05/17 08:46
dante110059 : 某寶的下限越來越低 05/17 08:47
karta2598023: 台灣違法 不過在美國這沒什麼 05/17 08:47
bennybennyb : 傻眼…這一定違法阿… 05/17 08:48
Apasiri: 阿姨!我不想努力了(求包養) 05/17 08:48
yyj0317 : 前面幾樓噓的就知道素質在哪裡 05/17 08:50
brave0618 : 笑死公眾人物還敢這樣 等著看會不會禁賽吧 05/17 08:53
KingChang711: 這個也要禁賽就太扯了 05/17 08:55
ga34122 : P又贏 05/17 08:58
YYYero : 前面幾樓超急 05/17 09:01
litidi: 有沒有富二代要包養 05/17 09:01
sss888999 : 拜託禁賽吧 這隊沒救 05/17 09:04
Krishna : 人家外國人 不懂台灣法律 有點包容好嗎 05/17 09:05
rainylife : 整天抓人辮子幹嘛?沒其他事做? 05/17 09:07
astraven : 一生只監督你一人 05/17 09:08
kbten : 有那麼嚴重嗎?不爽來提告啊 05/17 09:10
Merzario: 身邊有朋友被包養 05/17 09:10
roberttony : 不違法? 05/17 09:11
brave0618 : 這種事都有人挺 就知道台灣沒救了 05/17 09:11
tsuki0826 : 他之前就拍過了 網友一定有提醒過 05/17 09:12
linyyggtt : 真假這在美國沒什麼喔 05/17 09:12
tsuki0826 : 看留言有夠可怕的,難怪P寶這麼多,這種都有人蝦挺 05/17 09:13
Muzaffer: 亞洲最大包養平台上線了 05/17 09:13
tsuki0826 : 欸 05/17 09:13
currry : 要告發他嗎 05/17 09:13
CW46 : 吃太飽? 05/17 09:14
zbo5566 : 護航的很急哦 05/17 09:20
QBRoboT : 超嚴重好嗎 之前鬼滅還哪一部動畫就惹到日本官方放 05/17 09:21
MIJice: 這個包養網正妹好多 是真的嗎 05/17 09:21
QBRoboT : 話說 如果台灣這邊持續有類似狀況 未來電影將不給台 05/17 09:22
QBRoboT : 灣買授權上映= = 05/17 09:22
s66449 : IG隊待會要發IG澄清了 05/17 09:23
tsuki0826 : 越壞P寶越愛 什麼都能挺 真厲害 05/17 09:24
jimXiao126 : 其實蠻小題大作的 直接去檢舉就好 05/17 09:24
SpyTime: 真的有這麼多人在找包養 05/17 09:24
LMGlikeshit : 違法還可以護航的理直氣壯XDDDD 05/17 09:24
LMGlikeshit : 也只能是這些死忠ID了什麼 05/17 09:24
xxx800160 : 前面幾樓一擁而上護航太神啦 05/17 09:26
karta2598023: 在美國 片商其實默許這種影廳拍攝 他們覺得這有宣傳 05/17 09:27
karta2598023: 電影的效益 只要不要太誇張就好 YT上搜movie reacti 05/17 09:27
Toth: 有人可以分析一下包養平台的差異嗎 05/17 09:27
karta2598023: on一堆 05/17 09:28
karta2598023: 扯遠了 但這在台灣就違法 沒啥好護航的 05/17 09:28
PhanCalderon: 真無聊 05/17 09:30
PhanCalderon: 我可不想以後連球員過馬路闖紅燈都要來一篇 05/17 09:30
PhanCalderon: 我說無聊可不代表我不認為他違法喔? 05/17 09:31
Asterix: 那個包養網人最多XD 05/17 09:31
PhanCalderon: 很多人在偷換觀念 05/17 09:31
yukina : 難怪台灣是犯罪天堂 P 又贏 05/17 09:31
linpinchen : 你現在跟他們差不多都是IG隊了 05/17 09:31
PhanCalderon: *不違法 漏打個字 05/17 09:31
SC30mvp : 正常人無聊是不看 一直噓文的再裝啊哈哈哈 05/17 09:32
AdamShi: 我妹上包養網被我發現= = 05/17 09:32
PhanCalderon: 怎麼會不看? 阿就看到了阿 05/17 09:34
PhanCalderon: 不希望以後台籃都在討論這種沒啥意義的不行嗎? 05/17 09:34
russell719 : 好好練球好嗎 05/17 09:34
live1002 : 這無聊 05/17 09:35
ttmm : 國小生才會這樣拍電影吧 05/17 09:36
lezabo: 隔壁桌的人竟然在討論包養... 05/17 09:36
ttmm : 而且公眾人物這樣做蠻嚴重的 05/17 09:37
alison011 : 違法啊,而且電影過程把手機拿出來亮亮的會干擾其 05/17 09:38
alison011 : 他觀眾,爛死了 05/17 09:38
snowbearli : 常識都不知道 05/17 09:39
KrystalHsieh: 法盲最大聲 05/17 09:39
silberger: 樓上是不是被包養 05/17 09:39
assbean : 不能拍是常識吧 05/17 09:39
linyyggtt : 奇怪這篇怎麼沒有某寶哥出來某寶某族群的叫呢 05/17 09:43
weitai1993 : 本質P又發揮了 05/17 09:44
bc005228 : 狗仔太閒?連這種也要關注? 05/17 09:46
elan1031 : 真的超無聊= = 05/17 09:47
xayile: 這個包養分析好精闢 05/17 09:47
shifa : 本來是不怎樣的事情 反正片商也沒告 但是看到一堆 05/17 09:48
shifa : 噓文反而覺得很好笑 XD 05/17 09:48
ZIDENS : 美國那邊我不知道 但台灣片商會拿這個跟電影院談判 05/17 09:49
ohyeh : 這隊少發點IG是會不舒服是嗎 = = 05/17 09:49
ZIDENS : 而且猩球崛起的片商是20th Century母公司是那個 05/17 09:50
cazo: 包養網也太多了吧 05/17 09:50
ZIDENS : 西半球最強法務迪士尼 05/17 09:50
gigiabc : 撇除能不能拍不說 05/17 09:51
gigiabc : 您是誰?電影人員?高管?股東? 05/17 09:51
gigiabc : 不是電影圈的人 憑什麼評論電影? 05/17 09:51
xvited945 : 我不喜歡林書緯,但我真心覺得噴這個很無聊 05/17 09:52
izilo: 這個包養網也太狂了吧 05/17 09:52
LMGlikeshit : 硬要護航我感覺更無聊 呵呵 05/17 09:53
ZIDENS : 這件事情就可大可小 片商大作文章的案例也是有 05/17 09:53
assbean : 一般看電影發限動都是拍票根吧 05/17 09:54
lurs1225 : 給球員一點生活空間吧!雖然是錯的事情 但這個po出 05/17 09:55
lurs1225 : 來真的蠻怪的 05/17 09:55
SEDAP: 現在包養都這麼明目張膽.. 05/17 09:55
ROCArmy623 : 拍海報就好了吧,書緯是在哈囉? 05/17 09:56
YouGot5566 : 不是吧 是他自己發動態的欸 05/17 09:56
ttmm : 建議噓的現在去看電影po上來 看有沒有被罰錢 05/17 09:56
xvited945 : 還真的很多沒被罰錢,其實這種PO片頭的可大可小 05/17 10:01
xvited945 : 我是不會這麼做啦,但也不會代替片商氣噗噗 05/17 10:01
TUZom: 這個包養SD素人也太多了吧 05/17 10:01
sf88911 : 不意外欸 連最大那個都會操安博了 05/17 10:01
Pickles69 : 噓文的 法律素養真好 讚讚 05/17 10:01
dante110059 : 今天是他上傳的 為什麼不能討論 某寶真的越來越沒下 05/17 10:01
dante110059 : 限 05/17 10:01
sf88911 : 留言可以看出台灣人對著作權的無知 05/17 10:02
Jiulon: 這個包養網驚喜有點多 05/17 10:02
CK5566 : 台籃板酸民噓很急,第一天知道? 05/17 10:04
LMGlikeshit : 安博粉會有法學素養就不是安博粉了 05/17 10:04
ZIDENS : 一般人做這種事跟公眾人物還是有差的吧 05/17 10:04
YeezyBoost : 看台籃學法律又開課啦 前幾樓補充一下法律常識 05/17 10:05
ppo7741 : 笑死他自己設公開自己發的 不能討論? 05/17 10:05
laetuon: 這個包養平台新聞也太多了 05/17 10:05
Parsons25 : 有問題不會去檢據,來這邊全民公審幹嘛? 05/17 10:06
Y1999 : 一般人拍放IG,基本上會被酸爆,籃球員可能有特權 05/17 10:06
Y1999 : 宅圈好幾次有人偷拍然後公開,都直接被出征了 05/17 10:07
LMGlikeshit : 特權都在某個聯盟吧 出了事都各種蝦式護航 05/17 10:08
Y1999 : 因為他們知道這會影響之後電影會不會在台灣上映 05/17 10:08
slot365: 大家有上過包養網嗎 05/17 10:08
YouGot5566 : 一定很多人也這樣拍 但多半在朋友家人群組傳 很少人 05/17 10:10
YouGot5566 : 會自己發限動的 05/17 10:10
PTTymarch : 國王不意外 05/17 10:10
YouGot5566 : 昭告自己違法? 05/17 10:10
drinkmywater: 噓的閉嘴好嗎 魯蛇 05/17 10:11
colortea: 包養平台哪家強? 05/17 10:11
dante110059 : 這種拍電影的行為 一般人上傳都會被噴 就某聯盟的有 05/17 10:11
dante110059 : 死忠的護航 05/17 10:11
Johseagull : Go get a job…. 05/17 10:11
Sunlin30 : 版權這種東西就是看片商的態度,要不然網路一堆二 05/17 10:11
Sunlin30 : 創分享都馬侵權,他今天如果是拍排球少年肯定會被 05/17 10:11
glenber: 包養分析大解密! 05/17 10:11
Sunlin30 : 罵到,但是拍猩球崛起就還好,每個圈子禁忌差很多 05/17 10:11
Sunlin30 : ,片商沒怎樣其實真的還好 05/17 10:11
Sunlin30 : *肯定會被罵爆 05/17 10:11
bluesgzr : 真的一點公眾人物的自覺都沒有… 05/17 10:12
YeezyBoost : 低卡為這種事出征很多人過了 05/17 10:13
Kimbel: 包養真心相待。 05/17 10:13
YeezyBoost : 沒想到ptt這麼多人覺得這還好 05/17 10:13
YeezyBoost : 現在電影開頭也都會宣導 連片尾都不能拍 05/17 10:14
wang7752 : 算翻拍 但是這種片商不太會提告 05/17 10:18
NanashiMumei: 拍電影真的不行== 05/17 10:18
NanashiMumei: 之前鬼滅之刃就吵過 05/17 10:19
tale1890: 包養網好好玩。 05/17 10:19
sleepallway : P寶笑死 我只是違停一下買個晚餐>< 05/17 10:20
donot5566 : 前面某幾個噓的應該不會是平常去看電影 也幹這種事 05/17 10:24
donot5566 : 的人吧 一點法律常識都沒有 05/17 10:24
Davidlomanyu: 說好無聊的是跟最大尾的那個安博仔比較的結論嗎 05/17 10:26
beastkobe : 國王真的是另類行銷 05/17 10:31
waterway: 包養開心認識新朋友。 05/17 10:31
ZBeta : 來點有sense的 05/17 10:32
outsi : 片商不追究,不代表可以做耶 05/17 10:33
ZBeta : 啊按成噓 等等補推 05/17 10:33
w580i : 吃飽太閒 05/17 10:34
Weasley40 : 洗地大軍XD 05/17 10:34
mark1888: 包養平台有意思。 05/17 10:34
Weasley40 : 電影院本來就不能錄影ㄅ 05/17 10:34
TD366955 : 說這件事不怎麼樣或是護航的,去年周曉涵才剛因為 05/17 10:35
TD366955 : 同樣翻拍被網友轟還上新聞了,人家粉絲多但也沒在 05/17 10:35
TD366955 : 護航,本人也都道歉,豪弟粉絲怎麼這麼會幫忙護航 05/17 10:35
kev : 吃飽太撐? 05/17 10:35
Quaranta: 包養分析要細心觀察。 05/17 10:35
shifa : 什麼是聲量 這就是聲量 05/17 10:35
mjnaoki : 安博粉覺得吃飽太閒不意外w 05/17 10:38
bigyo : 妥妥違法的事情還可以護航... 05/17 10:38
ZBeta : 補推 05/17 10:38
a23006010103: 已經向電影公司檢舉 05/17 10:40
schlemm: 包養輕鬆結交異性。 05/17 10:40
QOO9142 : 勿以惡小而為之,現在就要鬧大了 05/17 10:42
su1995 : 護航的可能都毒椅粉安博粉吧 法治觀念薄弱的一群 05/17 10:46
s1d87 : 護成這樣真的難看 05/17 10:47
su1995 : “犯法又怎樣 又沒礙到我” 自私且短視的一群 05/17 10:48
listening44 : 針對性很強喔 05/17 10:49
Wirol: 包養網有高手指導。 05/17 10:49
fday : 笑死 以後p的文都來噓無聊 05/17 10:49
NiaosongLBJ : 難怪黑哥那麼穩 就是有這些無腦老害 05/17 10:50
st90020511 : 一堆法盲說沒違法,如果真的沒有的話之前就不會鬧 05/17 10:54
st90020511 : 到日本動畫不願意讓台日同步上映了 05/17 10:54
Y1999 : 可能法盲自己也是看盜版,有沒有上映根本沒差 05/17 10:56
marecht: 包養真心分享趣事。 05/17 10:56
r44621 : 叉滴 這種東西不能拍還有人不知道喔 05/17 10:56
pineapple238: 難怪違停也這麼多人挺…台灣的人情味 05/17 10:57
rickk : 平安喜樂 05/17 10:57
stormNEW : 太閒 05/17 10:58
WINKAO : 感謝P又幫我們上法律課 05/17 10:59
riokio: 包養平台要慎選。 05/17 10:59
gtgra053789 : 台灣最美的風景 P寶 05/17 11:00
Parsons25 : 為什麼要用91條第一項而不是第三項,邦解釋一下? 05/17 11:06
et00211 : 說真的你挺閒的 05/17 11:10
rockwave : 這也可以護航? 05/17 11:10
JediYoda : P寶真的很讚 05/17 11:12
wiimas: 包養分析瞭解對方。 05/17 11:12
SergioRod : 有點無聊 05/17 11:13
SyuPon : P寶果然挺 05/17 11:14
lhi0417 : 哇!國王今年真的紅了 05/17 11:14
a23006010103: 說人家閒自己不要違法還怕別人抓 05/17 11:16
sm81012 : 啊就違法啊 05/17 11:16
Branlli: 包養不急於求成。 05/17 11:16
access4096 : 違反著作權怎麼會是小事?而且林書緯也算是明星球員 05/17 11:17
access4096 : 耶 05/17 11:17
tnfsh01008 : 是不是偷刪掉了 05/17 11:17
access4096 : 公眾人物帶頭違法,不要怪人家出征你 05/17 11:17
a23006010103: P的同溫層真的很厚 05/17 11:18
Cinedt: 包養網開拓人脈。 05/17 11:18
hyjoly : 說可以的自己也去做一樣的事情看看 再告訴大家結果 05/17 11:18
hyjoly : 拜託 想知道可以不可以 05/17 11:18
bpall : 你就直接寄給電影公司不就好了。整天看ig的無聊人士 05/17 11:20
nimadertour1: 本來就不行了 一堆人在瞎噓 05/17 11:21
BigHurt : https://i.imgur.com/tuCWLGt.jpeg 05/17 11:22
Drither: 包養開心遇到知己。 05/17 11:22
BigHurt : 不是看電影都會有這警告嗎? 05/17 11:22
bpall : 噓文是認為這個人很閒,直接給電影公司檢舉就好 05/17 11:23
bpall : 很愛po一堆廢文,對方是會看喔,又不敢檢舉 05/17 11:25
Y1999 : 公眾人物公開發文,然後怪討論的人很閒www 05/17 11:25
usnavyseal : 限動刪掉了 05/17 11:25
Notker: 包養平台避免騙子。 05/17 11:25
r252525r : 某寶真的不意外 一點素養都沒有 05/17 11:26
Y1999 : 糟糕,這樣看來人家還真的會看,有人被光速打臉了 05/17 11:26
NiaosongLBJ : 你能通靈知道他沒檢舉喔 想護航還要做高自己 嘻嘻 05/17 11:27
bpall : 趕快檢舉 感恩 ,一堆人廢話真多 05/17 11:27
Y1999 : 真的,一堆法盲說一堆廢話在那邊秀無知 05/17 11:28
Peycere: 包養分析抓住細節。 05/17 11:28
chunyen36 : 有人會有樣學樣喔 自認為是球星就不應該這樣,但我 05/17 11:30
chunyen36 : 不知道他有沒有在意這個 05/17 11:30
NiaosongLBJ : 要不要檢舉關您什麼事 05/17 11:30
e2167471 : 本來就不行了 這不是常識嗎 噓的人水準是多差 05/17 11:31
fang78910 : 滿可憐的 05/17 11:32
vd422: 包養真心對待他人。 05/17 11:32
e2167471 : 片商要不要追究 跟你該不該做這種事不一樣欸 05/17 11:33
e2167471 : 你偷我100塊我不跟你計較 你就可以到處去偷100塊? 05/17 11:34
e2167471 : 還po限動說今天又有100塊豪爽喔 罵的人都吃飽太閒 05/17 11:34
ggyuting : 噓文部隊很急,好好笑 05/17 11:36
shifa : 下次podcast會談這件事嗎 05/17 11:37
lutano: 包養網結交異性好友。 05/17 11:37
Bigvoltorb : 超沒常識 05/17 11:38
ce1pisL : 就不能拍啊 演員表也不能拍 05/17 11:40
running0808 : 新北ig隊子團新北違法隊 05/17 11:40
singzion333 : 這超不好的行為 05/17 11:40
BestlovexD : 這些台灣職籃運動員真的一點素質都沒有 還有人會買 05/17 11:40
muiwo: 包養輕鬆聊興趣。 05/17 11:40
BestlovexD : 票進去看 ㄏㄏ 05/17 11:40
kaiba : 偷偷刪掉了 05/17 11:44
clavi : 無聊大隊出動 05/17 11:45
a26892296 : P+喔,看看國父好像不意外 05/17 11:50
PizzaKK : 前幾樓紅字的水準哈哈哈 05/17 11:52
sunuzo: 包養平台有認證機制。 05/17 11:52
tracydai : 這個到底有甚麼好檢討,你要不要去當IG限動警察 05/17 11:52
liaoeddie : 副執行長都看盜版了,這聯盟有什麼好意外的 05/17 11:57
larry227079 : 違法還有人護航喔 05/17 11:57
Weasley40 : 無情補血 05/17 11:57
donot5566 : 有人很氣喔 連噓這麼多次 阿氣氣氣氣氣 05/17 11:58
UNIQC: 包養分析審慎判斷。 05/17 11:58
qwert860921 : 就違法 一堆噓的真好笑 05/17 11:58
koromo1991 : 我比較意外的事居然還有人對王迷的護航感到訝異 這 05/17 12:01
koromo1991 : 隊球迷對違法 違規 違反一般大眾道德觀念的接受度一 05/17 12:01
koromo1991 : 直都很高啊 05/17 12:01
ufjk0696 : 吃飽太閒 05/17 12:01
dewaro: 包養不急於投入感情。 05/17 12:01
marcolow : 翻玩 不叫抄襲 05/17 12:02
Meloes : 超無聊 拍一張照也在哭夭,是側錄整部影片了嗎 05/17 12:03
wellwed : 公關公司帳號出現了 國王也懂用戰國策? 05/17 12:03
wellwed : 這種防爆操作在台籃還是第一次看到,是季後賽要到? 05/17 12:04
Weasley40 : 無情補血 05/17 12:04
Elfego: 包養網增廣見聞。 05/17 12:04
wellwed : 怕影響季後賽票房?果然P就是不一樣 05/17 12:05
myth356 : 做了還要怕別人哭哈哈哈 05/17 12:07
ItachiDark : 看前面十幾樓的推文,差點懷疑自己才是沒法律常識XD 05/17 12:08
plait : 這隊不發限動不行是不是xddd 05/17 12:09
rain0212 : 真的是常識沒有作怪一堆欸 05/17 12:10
Nicodim: 包養開心分享生活。 05/17 12:10
YouGot5566 : 幹違法的事也低調點 還po出來 重點還有人護航才扯 05/17 12:11
harry8374 : 亡迷都覺得家暴外遇沒什麼了,怎會在意著作權 05/17 12:14
beautydots : 推個 不要違法不就好了 而且自己公告周知的還不能 05/17 12:14
beautydots : 討論這邏輯好難跟上 05/17 12:14
ilikeroc : 這是基本常識吧.... 05/17 12:16
Foning: 包養平台包養小心。 05/17 12:16
Dejan : XDDD 05/17 12:16
tmacor1 : 國父都看安博了 這樣有很意外嗎? 05/17 12:17
applehpsh : 2024年了 台籃群眾和球員還要從電影不能拍教起哦 05/17 12:17
leo828260 : 好好笑 還有人在護航 05/17 12:20
tmacor1 : 話說電影開播前都會宣導禁止錄拍 全台弟弟是不是看 05/17 12:20
AKNY: 包養分析觀察態度。 05/17 12:20
tmacor1 : 不懂中文 05/17 12:20
j8013acsa : 噓的都是法盲嗎 05/17 12:20
ItachiDark : Q之前紅燈超過停止線也用國家貢獻凹啊,那篇現在還 05/17 12:21
ItachiDark : 在,Joe有看的話要不要也提醒隊友要刪掉嘻嘻 05/17 12:22
william12tw : 一堆法盲護航... 05/17 12:24
mysister: 包養真心尊重彼此。 05/17 12:24
f22433400 : 天啊有一點無限上綱感覺 05/17 12:25
Chanlin01 : 這隊是多愛發限動啊== 05/17 12:26
BSpringsteen: 某b氣到連噓 笑死XD 05/17 12:26
qwas0413 : 笑死 連無罪推定都不知道的說人法盲??要不要看看 05/17 12:27
qwas0413 : 之前新聞鄉民反應是什麼 講白了就是看人在講話嘛XDD 05/17 12:27
cir72: 包養網找到異性知己。 05/17 12:27
gn02316900 : 覺得沒什麼的要不要也去拍一下上ig 05/17 12:27
kirarose : 幫監督哥補血 怎會有人噓阿 05/17 12:28
kbten : 補血 05/17 12:30
LMGlikeshit : 看這些低端護航也是一種樂趣 05/17 12:31
LMGlikeshit : 安博粉:對方是會看喔 05/17 12:31
ATrain: 包養輕鬆聊未來。 05/17 12:31
LMGlikeshit : 結果刪文了XDDD 05/17 12:31
lszh9999 : 這隊真的笑死 05/17 12:31
b258963147 : 違法還怕人講喔 可悲 05/17 12:32
omracnata : 怎麼連這種常識也沒有 好蠢喔 05/17 12:33
freewing0411: 刷仔連ig都要違法在刷,真悲哀 05/17 12:33
grado0802: 包養平台有真實案例。 05/17 12:33
CavendishJr : 為什麼會有不少人覺得這只是小事?某小敏比中指護 05/17 12:34
CavendishJr : 航的也沒那麼多捏 05/17 12:34
r45983 : 美國長大不懂台灣法律啦 05/17 12:36
Y225 : 違法的事情竟然還有人覺得沒什麼 05/17 12:36
heyhimoly : 喔是在電影院拍喔… 05/17 12:37
smilejin: 包養分析了解需求。 05/17 12:37
airplane0327: 這樣也要吵.. 05/17 12:37
kbten : 場外還是比場內的精彩,這一隊 05/17 12:38
circus7788 : 好了啦 05/17 12:38
circus7788 : 籃協文很難爆 國王球員的文非常好爆 05/17 12:39
Seannn : 真無聊 05/17 12:40
qusekii: 包養不急於談感情。 05/17 12:40
malikpanda : 明顯違法阿,居然有人不知道電影完全不能拍攝 05/17 12:43
malikpanda : 台灣智財常識居然有這麼低落 05/17 12:43
VIC0418 : 還有人說沒違法,暈這隊球迷都沒是非了喔 05/17 12:45
circus7788 : 是不能拍 但覺得動不動就放上來球員的一舉一行也是 05/17 12:46
circus7788 : 真的蠻關注的 05/17 12:46
Y949731: 包養網結交志同道合。 05/17 12:46
ttmm : 自己po公開ig也叫博關注...中文還好嗎 05/17 12:47
yamai7777 : 連翻拍的畫面都出來了還在無罪推定哦 法盲就是法盲 05/17 12:48
purpleboy01 : 沒常識的白癡太多了 05/17 12:49
Hastings : 根本不需要道歉 流量時代這就是用資源去拱電影啊 05/17 12:50
Hastings : 電影投資方高興都來不及了 05/17 12:50
T730733: 包養開心認識新朋友。 05/17 12:50
r44621 : 幫大家搜尋好了 樓上反串仔 05/17 12:53
Hastings : 人家私下說不定都喬好了 真的不需要這麼小題大作 05/17 12:57
Hastings : 更不用說違不違法 等片方提告加求償再說吧 05/17 12:57
koala6414 : Well,I mean haters gonna hate,我就是做我自己 05/17 12:59
leo81819 : 無聊連這都要噹 05/17 13:11
FireStation: 包養平台遇到心動對象。 05/17 13:11
jeangodard : 法律就規定在那邊 扯一堆流量宣傳的到底有什麼問 05/17 13:12
jeangodard : 題 05/17 13:12
Hohenzollern: 林書豪:我愚蠢的弟弟啊 05/17 13:15
sss157095 : 還以為美國長大的會比較有這方面的常識zzz 05/17 13:15
supahotfire : 我原本以為沒問題,原來法規寫的清清楚楚 05/17 13:18
Thobel: 包養分析挖掘共同點。 05/17 13:18
EDFR : 笑死 法治觀念0 05/17 13:27
edward000000: 無聊 05/17 13:40
j112233446 : 美國人才沒有在守法的吧… 05/17 13:42
j8866yanzi : 電影播放期間只要任何一秒的畫面拍了都是違法 就算 05/17 13:43
j8866yanzi : 是拍最後工作人員跑馬燈也是 05/17 13:43
Reji: 包養真心分享人生。 05/17 13:43
BestlovexD : 可憐啊 挺這種咖 還不如把錢拿去做慈善 一群可憐盤 05/17 13:44
BestlovexD : 仔 05/17 13:44
canno128 : 笑死整天瞎挺 有夠死忠 05/17 13:45
kbten : 可能電影公司請他代言? 05/17 13:46
date0714 : 吃飽沒事做可憐 05/17 13:50
Hathael: 包養網推薦好友聚會。 05/17 13:50
lilCbum : 就不能拍啊 前面噓的問號 05/17 13:54
ming30 : 無知民眾人真多 05/17 13:59
mark11422 : 這真的不行 請尊重著作權法 05/17 14:04
ludoren : 如果電影公司請他代言 那幹嘛心虛刪除限動 反而應 05/17 14:09
ludoren : 該多拍多po文吧 05/17 14:09
yovroc: 包養輕鬆約出遊。 05/17 14:09
Geison : IG 12.6萬粉絲 在台籃大概是前幾的 這種關注度 發 05/17 14:21
Geison : 文還是小心點吧 05/17 14:21
gs200483831 : 居然有人護航笑死 05/17 14:30
SODAECHO1 : 說無聊 想護航的也是很好笑 違法仔就違法仔 05/17 14:38
lcwll : 新北違法隊 05/17 14:40
helgalie: 包養平台遇到緣分。 05/17 14:40
yourpenisbad: 又要追殺,好了啦這樣追殺也不會少幾張公關票多幾張 05/17 14:41
yourpenisbad: 實際賣的票啦 05/17 14:41
chengyu1010 : 早就在宣導這樣違法 還沒有 前面幾樓好好笑 05/17 15:12
ClownT : P又贏 05/17 15:13
christic : 公關票又不犯法XD 05/17 15:14
OREOMZA: 包養分析審慎選擇。 05/17 15:14
kbten : 原來公關票是違法的啊?XD 05/17 15:34
r44621 : 屌壞又在搞耍了 05/17 15:47
WINKAO : 怎麼覺得P很8+9素質,沒在鳥法律的 05/17 15:54
HKHK : 無聊 05/17 15:56
WINKAO : 你好心提醒他還會烙人來跟你嗆聲 05/17 15:57
punjab: 包養不急於開始戀情。 05/17 15:57
yaoming1023 : 安博的跟班不意外 05/17 16:19
leoeeeaaa : 違法還要有趣喔 無聊XDDD 05/17 16:31
tupacshkur : Ape together strong! 05/17 16:40
e2167471 : ypb大師開示 風向已立 05/17 16:40
silentknight: 國民弟弟沒有錯 有錯的是台灣法律跟台灣人 05/17 17:41
sashare: 包養網開拓國際友交。 05/17 17:41
silentknight: 那電影沒有國民弟弟林書緯幫忙曝光 根本沒人會看 05/17 17:42
ROCArmy623 : 這跟個人空間無關吧??? 違法的事還po上ig,這不就 05/17 17:45
ROCArmy623 : 欠噴? 05/17 17:45
kobenash : 約炮家暴都沒關係了,拍個電影當然小Case囉~~~~~~~~ 05/17 18:19
ParkerLin : 鄉民真夠閒XD 05/17 18:53
sijiex: 包養開心交到知心友。 05/17 18:53
JerrySloan : 把他禁賽 國王會奪冠 請審慎考慮 05/17 18:57
jansan : 百分百違法了 05/17 19:35
Fred1229 : 黑哥 豪弟 這聯盟又來了 05/17 19:54
kevin0857 : 真的沒有下限 05/17 19:59
NotyourBoo : 無聊 05/17 20:08
VLADINA: 包養平台了解對方喜好。 05/17 20:08
Ned1107 : ^^ 05/17 20:11
haha98 : 無聊 全台弟弟是你可以碰瓷的? 05/17 20:31
drinkjuice : 這也有人能護航? 05/17 20:51
spa790jury48: 噓的不演了 未過濾迷 05/17 21:05
shawncarter : 真的不能拍沒錯啊 05/18 00:45
odemagus: 包養分析細心觀察言行。 05/18 00:45