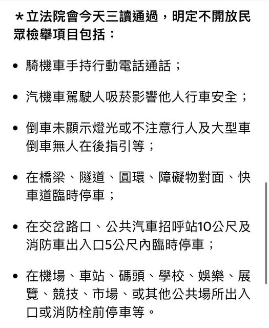
3讀已通過,預計最快6月會實施 不開放民眾檢舉項目: https://i.imgur.com/qsJwi6e.jpeg
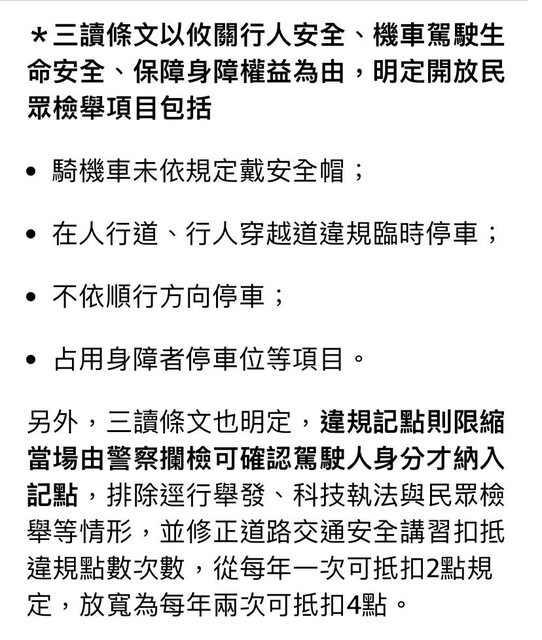
仍開放民眾檢舉項目: https://i.imgur.com/6b1V58Y.jpeg
舉例: 我正常行駛遭遇路邊違停 只能等他駛離或報警 如果為了閃他不慎跨越對向 自己反而是會被對向、後方民眾檢舉(? 來源: https://ynews.page.link/anVVr -- ※ 發信站: 批踢踢實業坊(ptt-website.tw), 來自: 223.137.234.132 (臺灣) ※ 文章網址: https://ptt-website.tw/biker/M.1715733898.A.F26
ayuhb: 未戴安全帽到底礙了誰了42.72.226.180 05/15 08:47
ayuhb: 優先度真高啊42.72.226.180 05/15 08:48
AIRWAY1021: 未帶安全帽檢舉最沒爭議,一翻兩瞪眼114.42.141.100 05/15 08:51
kutkin: 後方為什麼要檢舉你 他也不想走嗎1.200.136.75 05/15 08:51
kutkin: 你這圖片是講逆向停車吧1.200.136.75 05/15 08:52
izilo: 包養網推薦有趣的包養活動。1.200.136.75 05/15 08:52
acs81046: 合理多了223.137.45.234 05/15 08:56
OrangePlusXD: 開放項目、仍開放項目 前面一個少一223.137.220.25 05/15 08:57
OrangePlusXD: 個「不」吧?223.137.220.25 05/15 08:57
a901922001: 低能政府 民智未開223.137.232.174 05/15 08:59
chiangchin: 現在才可以隨便停車? 我怎麼覺得大家203.66.179.19 05/15 09:00
SEDAP: 包養輕鬆找到共同興趣的朋友。203.66.179.19 05/15 09:00
chiangchin: 偷跑了?203.66.179.19 05/15 09:00
RonanXidi: 很棒,以後沒停車位,1.200.252.205 05/15 09:02
RonanXidi: 就停在停車場入口,1.200.252.205 05/15 09:02
RonanXidi: 反正不能檢舉。1.200.252.205 05/15 09:02
as305602: 準備買行車記錄器來檢舉了106.1.216.160 05/15 09:02
TUZom: 包養平台尋找志同道合的人。106.1.216.160 05/15 09:02
zhtsai: 騎到一半被抽煙的煙屎弄到造成疏險,結果? 218.164.64.143 05/15 09:12
agpc: 受傷吃全民納稅的健保錢 223.138.59.109 05/15 09:12
zhtsai: 危險 218.164.64.143 05/15 09:12
SSSONIC: 不能檢舉跟能檢舉的程度也差太多 211.23.141.97 05/15 09:21
cokecola: 德政,以後開車出門可以隨便停了 36.228.175.54 05/15 09:28
Jiulon: 包養分析深入了解對方心思。 36.228.175.54 05/15 09:28
hjkkk123: 禁行機車一樣可以檢舉 49.216.51.153 05/15 09:34
cblade: 這些根本滿街都是也能限縮..180.217.195.119 05/15 09:35
lingling0000: 唉 光看那個不開放檢舉項目 真的 114.136.180.61 05/15 09:36
lingling0000: 爛透了 114.136.180.61 05/15 09:36
sorkayi: 直接偷跑了 219.87.148.66 05/15 09:39
laetuon: 包養不急於展開感情關係。 219.87.148.66 05/15 09:39
transverse: 可悲 180.217.29.50 05/15 09:42
nowitzkixd: 打不贏就加入 謝謝政府 27.240.216.209 05/15 09:42
kobe7610: 垃圾政府223.137.222.140 05/15 09:44
Semaj543: 以後誰浪費時間花錢找停車格誰智障,大 101.12.21.12 05/15 09:46
Semaj543: 家一起爛吧,真的是垃圾政府 101.12.21.12 05/15 09:46
slot365: 包養網結交國際知音。 101.12.21.12 05/15 09:46
a1121210: 不開放的後面三項很糟糕吧 110.28.56.74 05/15 09:48
asdf70044: 死菸蟲還不能檢舉 114.32.143.78 05/15 09:48
a1121210: 快車道 消防車出入口 消防栓 110.28.56.74 05/15 09:48
asdf70044: 安全帽就真的無所謂了 乾我闢室 菸蟲這 114.32.143.78 05/15 09:49
tank0701: 大違停時代來臨,請大家多多利用紅黃線 180.217.2.192 05/15 09:49
colortea: 包養開心結交知心好友。 180.217.2.192 05/15 09:49
tank0701: ,謝謝配合~ 180.217.2.192 05/15 09:49
asdf70044: 種臭死人還會害人肺的 114.32.143.78 05/15 09:50
laeva75: 臨時停車:未滿三分鐘223.139.128.106 05/15 09:51
laeva75: 理論上超過3分鐘還是可以檢舉是嗎?223.139.128.106 05/15 09:52
ftwing: 明年交通死亡準備上看四千人 42.77.143.136 05/15 09:52
glenber: 包養平台規劃特殊約會。 42.77.143.136 05/15 09:52
choh: 鼓勵騎車開車可以抽菸,遇到警察開單很難 49.216.163.89 05/15 09:53
alomar2000: 民眾不能檢舉,那就打電話請警察大人 36.232.101.121 05/15 09:55
alomar2000: 跑一趟了! 36.232.101.121 05/15 09:55
fan8512: 等哪天這些違規的撞死高官兒子就會再修了 49.216.44.227 05/15 10:00
fan8512: 啦 49.216.44.227 05/15 10:00
Kimbel: 包養分析觀察對方情緒變化。 49.216.44.227 05/15 10:00
VSshow: 真的不得不說投民進党就是這樣子囉 223.137.29.87 05/15 10:00
fan8512: 雖然一般都是高官二代或富二代把人撞死比 49.216.44.227 05/15 10:01
fan8512: 較多... 49.216.44.227 05/15 10:01
VSshow: 打給警察又怎樣?警察不來你能怎樣?現在 223.137.29.87 05/15 10:01
VSshow: 警察都皮皮的,反正一般人的法律只知識也 223.137.29.87 05/15 10:01
tale1890: 包養真心對待異性好友。 223.137.29.87 05/15 10:01
VSshow: 沒警察懂的多 223.137.29.87 05/15 10:01
ashburr: 8+9樁腳選出來的政府,就有8+9規定。 59.115.129.92 05/15 10:04
ashburr: 反正鬼島成為下一個菲律賓遲早的事,高 59.115.129.92 05/15 10:05
ashburr: 知識分子早就飛國外定居。 59.115.129.92 05/15 10:05
VSshow: 就算你有心在原地等待警察來的時間,不過 223.137.29.87 05/15 10:06
waterway: 包養網交流來自世界各地的朋友。 223.137.29.87 05/15 10:06
VSshow: 也沒用,因為晚來早來不來都對警察的薪水 223.137.29.87 05/15 10:06
VSshow: 沒影響,會來的只想趕快回所裡休息忙其它 223.137.29.87 05/15 10:06
VSshow: 事,所以抓不完就乾脆不抓了很符合台灣人 223.137.29.87 05/15 10:06
VSshow: 的個性!多做又沒加錢,去抓紅燈右轉,未 223.137.29.87 05/15 10:06
VSshow: 待轉,騎人行道這種還比較輕鬆! 223.137.29.87 05/15 10:06
mark1888: 包養輕鬆找到有趣的異性朋友。 223.137.29.87 05/15 10:06
ashburr: 8+9背景深,警察也管不動啦,看看X派。 59.115.129.92 05/15 10:08
ashburr: 社會治安不只有靠警察,還要靠大家一起 59.115.129.92 05/15 10:09
ashburr: 維護,通通丟給警察,哀,以後治安只會越 59.115.129.92 05/15 10:09
ashburr: 來越差,可能連保全都要配槍。 59.115.129.92 05/15 10:09
ashburr: 鬼島地小,擁擠正常,如今無法戰勝政府, 59.115.129.92 05/15 10:14
Quaranta: 包養平台遇見心儀對象。 59.115.129.92 05/15 10:14
ashburr: 不願成為下一個菲律賓,直接投奔日本算了 59.115.129.92 05/15 10:15
ashburr: 治安最差的地方,也治理、建設,非常漂亮 59.115.129.92 05/15 10:16
iop19880107: 唉...乾脆加入算了,搞得守法的像白 1.174.160.235 05/15 10:23
iop19880107: 癡一樣,垃圾政府 1.174.160.235 05/15 10:23
DKing: 騎車還在用手機有些還可以打字回訊息的,騎 223.139.85.94 05/15 10:34
schlemm: 包養分析掌握共同興趣。 223.139.85.94 05/15 10:34
DKing: 的忽快忽慢搖搖晃晃,不能檢舉?根本危險駕 223.139.85.94 05/15 10:34
DKing: 駛 223.139.85.94 05/15 10:34
DarkNT: 我覺得違規記點得當場舉發影響比較大 106.104.120.33 05/15 10:39
DarkNT: 淘汰不適任駕駛變得更難了 106.104.120.33 05/15 10:39
a26892296: 停在校門口不怕被檢舉,讚讚 49.216.48.216 05/15 10:43
Wirol: 包養不急於追求感情進展。 49.216.48.216 05/15 10:43
Gakuma: 菸蟲可以吸到爽了 118.171.163.11 05/15 10:58
addog74: 想問「變換車道未打方向燈」還有開放民眾 223.140.92.255 05/15 11:02
addog74: 檢舉嗎? 223.140.92.255 05/15 11:02
helba: 我們回去講 1.169.28.44 05/15 11:03
helba: 沒寫就是可以啊 不然行車記錄器頻道那些哪 1.169.28.44 05/15 11:04
marecht: 包養網結交世界各地的朋友。 1.169.28.44 05/15 11:04
DarenR: 阻礙消防栓…,以後失火了誰負責 39.9.96.106 05/15 11:14
DarenR: 我決定一起融入台灣的交通環境 39.9.96.106 05/15 11:15
phoenixzro: 恩 違停不影響機車駕駛安全 202.39.33.13 05/15 11:18
wulongchia: 路邊隨便亂停然後亂開車門害死人又要 49.216.166.134 05/15 11:18
wulongchia: 來嘍 49.216.166.134 05/15 11:18
riokio: 包養開心結交知心異性友人。 49.216.166.134 05/15 11:18
mao3482160: 快車道停車場開放啦 42.77.172.194 05/15 11:28
AhChao: 不開放項目看起來危險多了= = 111.241.64.178 05/15 11:29
nk10803: 說好的60%.... 39.10.54.44 05/15 11:39
Pheromone: 沒差 汽車被違停擋更幹 四輪大爺以後 223.141.175.11 05/15 11:43
Pheromone: 最後都不要開外側車道 留給機車就好 223.141.175.11 05/15 11:43
wiimas: 包養平台詳細了解對方。 223.141.175.11 05/15 11:43
rtew36: 公車站也不能檢舉,大家盡量停囉 180.217.1.29 05/15 11:54
waterdaying: 為什麼要吸別人二手煙 61.216.177.107 05/15 11:59
tyriel: 檢舉魔人崩潰 爽 223.137.64.164 05/15 12:08
pluto531: 違停還是一樣裝看不見123.193.164.148 05/15 12:14
a62511: 基層警員應該很幹 39.9.196.175 05/15 12:14
Branlli: 包養分析注意對方言行。 39.9.196.175 05/15 12:14
getx105: 違停停起來 114.136.54.234 05/15 12:18
tyriel: 終於不記點了 讚 223.137.64.164 05/15 12:19
gani2e: 不開放檢舉 那是怎樣 路邊隨便停都沒事 要223.141.132.241 05/15 12:20
gani2e: 等車禍還是有警察經過?他們看到也不會處223.141.132.241 05/15 12:20
gani2e: 理阿223.141.132.241 05/15 12:20
Cinedt: 包養真心對待友誼情感。223.141.132.241 05/15 12:20
ts21020: 60%都支持 223.137.67.133 05/15 12:26
airandy1102: 讚啦大家一起來違停堵馬路都不要,妳 101.137.40.178 05/15 12:29
airandy1102: 他媽大官都給我下車用走的 101.137.40.178 05/15 12:29
kevin28: 手機還不划起來 210.61.214.220 05/15 12:46
helba: 什麼60% 之前不是73%支持嗎 1.169.28.44 05/15 12:59
Drither: 包養網擴展國際包養 1.169.28.44 05/15 12:59
ashburr: 都更規畫失敗,交通失敗,鬼島步入第三世 59.115.129.92 05/15 13:05
ashburr: 界,人民的選擇。 59.115.129.92 05/15 13:06
Truer: 未戴安全帽為自己負責而已有很嚴重?菸蟲 101.10.1.242 05/15 13:10
Truer: 不給檢舉真的賭爛 101.10.1.242 05/15 13:10
KuRaZuHa: 你沒帶 這樣四輪大爺很容易撞死你 影響 61.57.88.43 05/15 13:21
Notker: 包養輕鬆找到志同道合的朋友。 61.57.88.43 05/15 13:21
KuRaZuHa: 到四輪大爺的權益好嗎 61.57.88.43 05/15 13:21
DarenR: 四輪大爺要賠錢 所以強迫你帶安全帽 保障 39.9.96.106 05/15 13:23
DarenR: 他們的財產拳 39.9.96.106 05/15 13:23
DarenR: 至於抽煙…因為四輪大爺躲在車內,所以二 39.9.96.106 05/15 13:23
DarenR: 手菸吸得少 不開放你各位檢舉 39.9.96.106 05/15 13:23
Peycere: 包養平台找到心靈契合的人。 39.9.96.106 05/15 13:23
aa97531aa: 馬路停好停滿啊,爽啦 59.125.252.34 05/15 13:23
scott032: 全面禁煙就是笑話 101.9.199.124 05/15 13:41
baychi999: 笑死不戴安全帽可以檢舉 42.77.58.92 05/15 13:41
scott032: 一堆騎車開車抽菸的菸灰亂飛 101.9.199.124 05/15 13:42
scott032: 以後能擋公車消防車直到警察來?? 101.9.199.124 05/15 13:43
vd422: 包養分析洞悉對方心思。 101.9.199.124 05/15 13:43
scott032: 不能檢舉的項目都是危險駕駛耶 交通局 101.9.199.124 05/15 13:44
scott032: 嫌人死的不夠多?? 101.9.199.124 05/15 13:44
soy5566: 110跟簡訊報案弄起來 我們可是奉老闆命118.231.200.109 05/15 13:44
soy5566: 令改成報案幫他們減輕壓力118.231.200.109 05/15 13:44
xc2v: 感謝政府 114.46.38.11 05/15 13:58
lutano: 包養不急於開始談感情。 114.46.38.11 05/15 13:58
WeberW: 爽死,以前怕被檢舉不敢亂停,現在不用怕 220.130.84.158 05/15 14:11
sammy1031: 講垃圾政府的請註明垃圾立委好嗎 36.233.217.15 05/15 14:11
WeberW: 以前為了去超商或買杯飲料還得找位子停 220.130.84.158 05/15 14:13
shuo1010: 記點修改合理多了223.139.196.219 05/15 14:13
WeberW: 現在我直接他媽門口停爆,舒服 220.130.84.158 05/15 14:13
muiwo: 包養網結交跨國友誼。 220.130.84.158 05/15 14:13
WeberW: 沒道理三寶亂停不用受懲罰,我還要守法吧 220.130.84.158 05/15 14:14
shankstrf: 立院三讀通過,以下是2024的立院席次,望 27.51.40.21 05/15 14:16
shankstrf: 周知 27.51.40.21 05/15 14:16
shankstrf: http://i.imgur.com/bpmgMsW.jpg 27.51.40.21 05/15 14:16
sweetpage: 打不過加入 不能檢舉的每項都可以加入 1.200.80.8 05/15 14:24
sunuzo: 包養開心找到知心朋友。 1.200.80.8 05/15 14:24
sweetpage: 路口跟快車道臨停一起來 1.200.80.8 05/15 14:24
sweetpage: 這個修法 修到直接把遵守規則的當白痴 1.200.80.8 05/15 14:25
sweetpage: 既然這樣 等同沒這條法規 1.200.80.8 05/15 14:25
ken86084: 不開放檢舉的比較嚴重吧.... 180.217.242.3 05/15 14:28
acadior: 檢舉魔人要崩潰了 1.200.42.205 05/15 14:35
UNIQC: 包養平台關注對方需求。 1.200.42.205 05/15 14:35
hclee524: 啊那個最雞巴的double parking併排(臨223.136.198.125 05/15 14:40
hclee524: )停車咧?沒提到送件會不會過啊?223.136.198.125 05/15 14:40
sexintheair: 自己選的政府自己承擔 在那叫什麼 106.64.105.189 05/15 14:40
cometfr: 直接刪除條文無罪就好了啊 27.247.99.144 05/15 14:42
b79205: 一樣是民意,這個一堆人反對卻快速過關, 49.216.185.201 05/15 14:57
dewaro: 包養分析觀察約會狀態。 49.216.185.201 05/15 14:57
b79205: 真是一堆廢物官員 49.216.185.201 05/15 14:57
Warez: 終於解決收了稅金,解決停車位問題了,沒有 60.249.139.8 05/15 15:01
Warez: 限制車輛數量,卻限制車位,根本爛 60.249.139.8 05/15 15:01
sweetpage: 在那邊檢舉魔人崩潰的 就等這個看是誰 1.200.80.8 05/15 15:02
sweetpage: 崩潰 1.200.80.8 05/15 15:02
Elfego: 包養真心珍惜友誼情感。 1.200.80.8 05/15 15:02
sweetpage: 違規魔人只想到自己能違規 當大家一起 1.200.80.8 05/15 15:03
sweetpage: 加入違規 違規魔人自己被影響就知道了 1.200.80.8 05/15 15:04
tzonren: 要不要直接廢止道交條例算了? 163.29.253.243 05/15 15:06
yftzeng: 快車道也可以停耶, 111.82.216.33 05/15 15:10
spring53287: 求投票立委名單 1.171.238.72 05/15 15:11
Nicodim: 包養網認識來自世界各地的朋友。 1.171.238.72 05/15 15:11
FFFFFFFF: 在橋上可以隨意停車了 42.70.149.0 05/15 15:17
FFFFFFFF: 交通部被機車族包圍沒在怕,被職業駕駛 42.70.149.0 05/15 15:23
FFFFFFFF: 包圍就怕的要死 42.70.149.0 05/15 15:23
Informatik: 四輪大爺想停就停囉 緊張囉 140.112.16.131 05/15 15:42
Informatik: 以後想搞人 就急煞在他前面停車 140.112.16.131 05/15 15:43
Foning: 包養輕鬆找到有趣的人。 140.112.16.131 05/15 15:43
nakayamayyt: 行車紀錄器兩千塊的裝一裝 自保有用 1.171.103.77 05/15 15:48
ACGfun: 台灣大多數都是垃圾 政治人物都需要垃圾 223.136.5.33 05/15 15:49
ACGfun: 的票 223.136.5.33 05/15 15:49
johnnie070: 看不懂新聞,所以什麼還能檢舉? 60.249.7.157 05/15 15:55
LabaEllis: 讚啦 我今天就開車去停紅線打雙黃燈睡 101.10.6.248 05/15 15:56
AKNY: 包養平台找到心儀對象。 101.10.6.248 05/15 15:56
LabaEllis: 覺 很早就想這樣幹了 101.10.6.248 05/15 15:56
NaouZ: 開砂石車停轉角,讚啦。 60.251.190.109 05/15 15:59
Yjizz: 樓上上~紅線算啥直接停快車道剪指甲好了 49.216.88.141 05/15 16:00
Yjizz: 智障立法院 49.216.88.141 05/15 16:01
Yjizz: 殺人交通部 49.216.88.141 05/15 16:01
mysister: 包養分析了解對方想法。 49.216.88.141 05/15 16:01
bennybabu: 今天過後我決定多開車,少騎ㄅㄨㄅㄨ~ 223.138.171.6 05/15 16:08
bennybabu: 怕爆! 223.138.171.6 05/15 16:08
xmas0080: 快車道可以臨停不能檢舉到底是什麼邏輯 180.217.28.179 05/15 16:13
xmas0080: 可以檢舉別人沒戴安全帽ㄏ 180.217.28.179 05/15 16:14
ohohohya: 版主要不要改版標了? 223.140.92.208 05/15 16:26
cir72: 包養不急於著手感情發展。 223.140.92.208 05/15 16:26
kai0476: 禁行機車還能檢舉啊 限縮是放寬汽車 誰管 118.168.32.101 05/15 16:34
kai0476: 你機車閃併排違停騎去禁行機車道 118.168.32.101 05/15 16:34
Alpha2022: 人行道不能停會被檢舉喔 1.200.243.126 05/15 16:42
Alpha2022: 那我以後直接停紅線或公車站前面好 1.200.243.126 05/15 16:42
Alpha2022: 了 1.200.243.126 05/15 16:42
ATrain: 包養網結交全球友人。 1.200.243.126 05/15 16:42
Alpha2022: 感謝無腦政府幫大家開後門~ 1.200.243.126 05/15 16:47
Alpha2022: 交通法規乾脆重新修改路邊紅黃線的 1.200.243.126 05/15 16:47
Alpha2022: 規則好了~ 1.200.243.126 05/15 16:47
Alpha2022: 啊忘了交通部無腦不會修法、監察院 1.200.243.126 05/15 16:47
Alpha2022: 也是虛擬部院沒監督功能呵呵… 1.200.243.126 05/15 16:47
grado0802: 包養開心找到知心朋友。 1.200.243.126 05/15 16:47
mmmmmmmmmmm: 馬上來騎車停快車道 超智障的 114.137.115.62 05/15 16:51
WFSGT: 倒車那條怎麼可能不影響他人安全,不過我 1.200.97.174 05/15 16:57
WFSGT: 也沒想過檢舉別人這條就是了 1.200.97.174 05/15 16:57
WFSGT: 消防栓前停車也禁止檢舉,笑死 1.200.97.174 05/15 16:59
WFSGT: 等於是說以後你家裡失火後,還要等警察到 1.200.97.174 05/15 17:00
smilejin: 包養平台警惕網路詐騙。 1.200.97.174 05/15 17:00
WFSGT: 場,警察還要再叫拖吊車拖車才能打開消防 1.200.97.174 05/15 17:00
WFSGT: 栓救火 1.200.97.174 05/15 17:00
whiteangle: 計程車招呼站停起來~ 1.173.90.44 05/15 17:09
a1121210: 事前是道交法 妨礙救災發生適用消防法 110.28.56.74 05/15 17:11
WanCa: 以後不怕沒停車位了 德政 嗚呼 42.75.84.145 05/15 17:22
qusekii: 包養分析細心研究對象。 42.75.84.145 05/15 17:22
onlycoolboy: 我一點都不意外 49.216.26.234 05/15 17:23
TomChu: 真的有病 49.216.45.32 05/15 17:35
hclee524: 我決定現在開始轉彎搶快切西瓜只要很明 36.231.21.54 05/15 17:36
hclee524: 顯車輪壓到雙黃線哪怕一點點一律送件, 36.231.21.54 05/15 17:36
hclee524: 反正到時候垃圾政府官員會幫忙解套 36.231.21.54 05/15 17:36
Y949731: 包養真心投入友誼。 36.231.21.54 05/15 17:36
hclee524: 反正停車費都省下來拿來補其他違規罰單 36.231.21.54 05/15 17:37
hclee524: 你說好不好 36.231.21.54 05/15 17:37
LUCHS: 科科 官猿們認為路邊的車沒順向停 111.71.221.21 05/15 17:40
LUCHS: 比車直接停在橋上隧道裡還嚴重 111.71.221.21 05/15 17:40
heber: 立法院呵呵 39.9.36.84 05/15 17:49
T730733: 包養網推薦有趣的包養活動。 39.9.36.84 05/15 17:49
WanCa: 想問一下 以後想看煙火我就在橋上停車拍照 42.75.84.145 05/15 18:08
WanCa: 錄影 在警察到之前閃人就好了是這樣嗎 42.75.84.145 05/15 18:08
a1121210: 看文字的認知 是的 118.232.17.91 05/15 18:15
showercold: 今天的新聞 國道廢鴿還幫保時捷貴婦當 223.137.106.24 05/15 18:25
showercold: 看門狗 在後面幫忙顧 國道上沒油 不敢 223.137.106.24 05/15 18:25
FireStation: 包養輕鬆找到共同興趣的朋友。 223.137.106.24 05/15 18:25
showercold: 拖吊 不敢開妨礙公務 還等對方家人開 223.137.106.24 05/15 18:25
showercold: 車來加油 跟拖吊費相比 罰單超便宜 223.137.106.24 05/15 18:25
good11126: 快車道臨停 各位知道怎麼做了吧 42.70.212.223 05/15 18:30
ddity: 可惜禁行機車還是能檢舉 118.170.102.47 05/15 18:33
a1121210: 那個保時捷原來沒開單喔? 118.232.17.91 05/15 19:18
Thobel: 包養平台尋找志同道合的人。 118.232.17.91 05/15 19:18
a1121210: 看新聞結果只罰沒燃料跟停路中沒移至路 118.232.17.91 05/15 19:22
a1121210: 旁的單而已 118.232.17.91 05/15 19:22
a1121210: 幾千元而已! 118.232.17.91 05/15 19:22
tddt: 德政!老子還不每天停紅線,消防栓,轉角,223.140.131.101 05/15 19:34
tddt: 殘障車位,停給他爽223.140.131.101 05/15 19:34
Reji: 包養分析深入了解對方心思。223.140.131.101 05/15 19:34
FFFFFFFF: 保時捷有開單但沒強制拖下去 42.70.149.0 05/15 19:48
FFFFFFFF: 輪數對了真的方便 42.70.149.0 05/15 19:48
just5566: 謝謝黨125.229.249.114 05/15 19:56
Duke200: 抽菸不能檢舉 我之前說大家準備二手菸 42.78.221.161 05/15 20:08
Duke200: 吸好吸滿(雖然是有點誇飾啦) 但被嘴說 42.78.221.161 05/15 20:09
Hathael: 包養不急於展開感情關係。 42.78.221.161 05/15 20:09
Duke200: 空曠地吸汽機車廢氣的機率還比較大呢 42.78.221.161 05/15 20:10
js52666: 選對的人 42.76.213.47 05/15 20:30
AGODFATHER: 這是三黨合意通過的 根本不用投票 49.218.92.182 05/15 20:31
lineju: 看看笑出來真的是打不贏就只好加入了嗎XD 49.218.92.199 05/15 20:41
romanmin: 所以騎樓停車能不能檢舉? 27.51.58.203 05/15 21:00
yovroc: 包養網結交國際知音。 27.51.58.203 05/15 21:00
topJR: 公車無法靠站.乘客在車道上下.不攸關安全 111.82.161.16 05/15 21:02
topJR: 是吧 111.82.161.16 05/15 21:02
Yjizz: 詐騙黑金把持,越來越像美劇裡面墨西哥 49.216.88.141 05/15 21:05
Qmmmmmn: 不開放的那幾條,擺明就是開放給計程車 123.193.182.94 05/15 21:21
Qmmmmmn: 的 123.193.182.94 05/15 21:21
helgalie: 包養開心結交知心好友。 123.193.182.94 05/15 21:21
GetMoney: 哈哈,一堆檢舉魔人被社會打臉崩潰了cc 1.200.253.206 05/15 21:54
my7752: 消防栓不能檢舉是禁止‘’臨時停車‘’理 220.137.37.3 05/15 21:59
my7752: 論上"停車"還是能檢舉,也就是說要在現場 220.137.37.3 05/15 21:59
my7752: 錄影滿3分鐘以上 220.137.37.3 05/15 21:59
DDISKFISH: 水喔 還是政府回到30年前 重新開放室 39.15.18.239 05/15 22:15
OREOMZA: 包養平台規劃特殊約會。 39.15.18.239 05/15 22:15
DDISKFISH: 內抽菸如何? 39.15.18.239 05/15 22:15
passjames: 太棒了,以後開車出門就敢直接停公車 61.230.217.163 05/15 22:26
passjames: 停靠區了! 61.230.217.163 05/15 22:26
SeLeKon: 沒腦+無腦=亡國豺 49.216.29.117 05/15 22:36
david818: 大違規時代2.0 1.200.89.236 05/15 22:37
punjab: 包養分析觀察對方情緒變化。 1.200.89.236 05/15 22:37
n2346879328: 打不贏就加入,現在超舒服 謝謝黨 42.77.162.194 05/15 22:48
Doica2445: 一堆無關緊要的規定不縮限 縮限這種的 118.150.99.210 05/15 23:27
Doica2445: 笑死 118.150.99.210 05/15 23:27
tonyhu: 這一看,就是為某些職業而改。退回侏羅紀 118.160.202.45 05/15 23:35
cuteneo: 只寫違規臨停限縮,那違規停車勒? 61.230.15.57 05/16 01:35
sashare: 包養真心對待異性好友。 61.230.15.57 05/16 01:35
magic999: 問題不是錄3分鐘,是錄了也上傳不了 114.35.134.250 05/16 01:47
aipc: 快車道可以臨時停車??? 175.182.22.210 05/16 04:08
a0184103a018: 完整的簡單說就是,臨停只剩人行道 136.23.35.38 05/16 06:55
a0184103a018: 、斑馬線可檢舉,違停的只剩人行道 136.23.35.38 05/16 06:55
a0184103a018: 、斑馬線、佔用身心障礙車位、逆向 136.23.35.38 05/16 06:55
sijiex: 包養網交流來自世界各地的朋友。 136.23.35.38 05/16 06:55
a0184103a018: 停、併排可檢舉 136.23.35.38 05/16 06:55
xJIAJIAx: 感謝政府讓我去停別人家停車場門口 101.10.112.99 05/16 08:37
xhung: 騎機車還玩手機 被警察攔檢率極低 49.216.54.205 05/16 08:44
xhung: 不能檢舉=無法可管 49.216.54.205 05/16 08:44
gaga19900329: 藍白綠都廢物 以後誰還買車位租車 111.109.78.254 05/16 08:49
VLADINA: 包養輕鬆找到有趣的異性朋友。 111.109.78.254 05/16 08:49
gaga19900329: 位 笑死 111.109.78.254 05/16 08:49
DIDIMIN: 耶,可以擋消防栓了 140.134.85.11 05/16 12:53
DIDIMIN: 為什麼台灣搞不出一個交通科來專責交通 140.134.85.11 05/16 12:57
DIDIMIN: 以後高鐵站、機場看哪個保全還敢趕人 140.134.85.11 05/16 13:05
DIDIMIN: 停著等家人上車就好,還不用停車費 :D 140.134.85.11 05/16 13:05
odemagus: 包養平台遇見心儀對象。 140.134.85.11 05/16 13:05
a1121210: 科技執法 是官方不是民眾檢舉吧 118.232.17.91 05/16 13:23
WANGSH: 謝謝主流民意 1.175.157.120 05/16 13:29
a894392000: 垃圾民進黨 幹你娘 114.25.136.21 05/16 13:56
LoliCar: 唉 交通要更爛了 現在已經一堆違停 101.12.25.108 05/16 14:30
stee1263: 果然鬼島 39.10.34.215 05/16 15:33
yes500: 包養分析掌握共同興趣。 39.10.34.215 05/16 15:33
hibemi776: 超讚的.60%果然夠力 125.227.21.49 05/16 15:47
Czernin: 所以隨便違停,不管是否擋道造成他人影響 114.136.66.119 05/16 17:40
Czernin: 都沒問題? 那大家以後都不用乖乖找停車位 114.136.66.119 05/16 17:41
KuRaZuHa: 你繞過違停押到雙白雙黃線還是可以檢舉 61.57.88.43 05/17 00:42
KuRaZuHa: 而且要自己舉證是因為違停導致你違規 61.57.88.43 05/17 00:42
alexantiy: 包養不急於追求感情進展。 61.57.88.43 05/17 00:42
KuRaZuHa: 在收到紅單後去把兩三個月前的行車紀錄 61.57.88.43 05/17 00:42
KuRaZuHa: 器影片翻出來 不然就得乖乖繳錢 61.57.88.43 05/17 00:43
SulaKings: 讚讚 雙黃燈=停車燈111.248.225.151 05/17 01:23
ms01096: 這些同意限縮的民代全家都火葬場 42.79.238.6 05/17 06:25
frice: 笑死,越影響交通的越放寬114.136.109.225 05/17 10:32
sowrey: 包養網結交世界各地的朋友。114.136.109.225 05/17 10:32
TESTAMANT: 開放的跟不開放的是不是反了啊XD 49.216.135.130 05/17 21:55
asd10417: 什麼時候要限縮檢舉白牌騎禁行機車和重 111.255.196.7 05/17 23:27
asd10417: 機騎慢車道呀?這兩個如果限縮就起飛了 111.255.196.7 05/17 23:27
cuteneo: 3分鐘影片也不難 碼率調低容量呈倍數變小 111.250.65.236 05/18 17:56
cuteneo: 我就附過一次 承辦看到也覺得驚訝 111.250.65.236 05/18 17:56
cw758: 包養開心結交知心異性友人。 111.250.65.236 05/18 17:56
cuteneo: 而且有些地區只需3分鐘前後各一小段片段 111.250.65.236 05/18 17:57
cuteneo: 也沒有一定只能附3分鐘以上才能證明違停 111.250.65.236 05/18 17:57