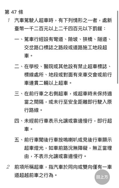
※ 引述《x09123456789 (迷之潛水員)》之銘言: : 昨天假日駕車出去玩 : 我知道中線是大車的超車道了 : 但我已經定速110在跑了(特斯拉的ap應該至少有105吧) : 卻還是被大學長閃燈加叭喇叭 : 請問各位會讓道嗎 不知道你前面有沒有車,或路況如何啦 但 當你在靠邀學長’’想要’’用超過110的速度超車時(而他還沒) 你已經先變成違規仔了 (你自己說他有按喇叭跟閃大燈 第五條) https://i.imgur.com/8Xe2UlR.jpg
順便問問大家,這條這樣寫前車都有義務要讓吧? -- Sent from nPTT on my iPhone 13 -- ※ 發信站: 批踢踢實業坊(ptt-website.tw), 來自: 39.9.96.60 (臺灣) ※ 文章網址: https://ptt-website.tw/car/M.1700471330.A.693
Lowpapa : 龜車不鳥你 11/20 17:13
ciza : 你這條不成立,請查高公局網站 11/20 17:19
ciza : 前行車輛的速度,已達到該路段之最高速限時,請勿超 11/20 17:19
ciza : 車,原文已經在中線最高速,並未違規 11/20 17:20
Qoo20811 : 現在車版都在幫垃圾逼車大車講話喔 希望這些幫腔的 11/20 17:23
lutano: 包養開心結交知心異性友人。 11/20 17:23
Qoo20811 : 哪一天不要碰到超速殺人大車撞上你或你家人 11/20 17:23
mark0118 : 依照速限行駛不算正當理由嗎? 11/20 17:23
demon1412 : 拿一般道路法條去管高速公路…你是認真的嗎? 11/20 17:23
Qoo20811 : 沒想到在台灣國道中線開110被學長逼車還要被罰錢 11/20 17:24
alwang : GPS速度僅供參考啦 準確性比超速仔的體感還差 11/20 17:29
muiwo: 包養平台詳細了解對方。 11/20 17:29