是這樣的 前陣子在國道遇到一台白色Camry沿路一直未保持安全距離在開車 跟這麼近在我後面實在很不舒服也很危險 於是在他超前後去督別人屁股之後 決定把影片送檢舉 https://i.imgur.com/rE20VB7.jpg
畫面裡包含自己GPS速度 是超過100km/h的 https://i.imgur.com/wNndjWd.jpg
https://i.imgur.com/23Y30Tk.jpg
(放大後截圖故圖片比較模糊) 並且是持續性的動作 且明顯看出距離少於兩組白線 https://i.imgur.com/8dN7gqF.jpg
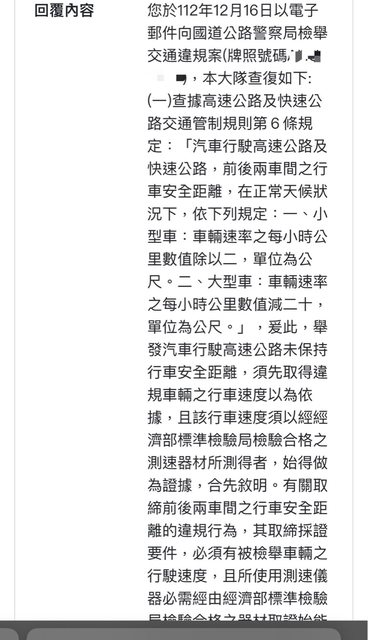
敘述中特別提到 不管在什麼速度之下 都不該用這樣的車距去開車 然而我得到的回應如下…. https://i.imgur.com/sCDUPdV.jpg
雖警方知道安全距離不足 但要舉發必須要有經濟部標準檢驗局合格的測速器材證明對方的速度才可以 重點來了 我們一個平民哪來的這樣的器材去測對方的速度 拿這一個理由放大絕 可以說是除了警察本身根本沒有人有辦法檢舉別人未保持安全距離啊 如果要這樣那倒不如把這個檢舉項目取消 這不就是告訴大家在高速公路可以放心督人家屁股 反正只要天橋上沒有警察在拍 幾乎不可能會被開單…. -- ※ 發信站: 批踢踢實業坊(ptt-website.tw), 來自: 101.9.101.93 (臺灣) ※ 文章網址: https://ptt-website.tw/car/M.1704110689.A.BB6
babyMclaren : 我覺得台灣警察幾乎不取締現行犯01/01 20:11
babyMclaren : 民眾檢舉又舉證難01/01 20:11
babyMclaren : 在警察前面不打方向燈,違停,硬插都沒事01/01 20:12
babyMclaren : 章法不顯,惡人當道。守規矩的是白痴01/01 20:12
kazami : 被跟的那台車都沒說了 你在喊熱幹嘛01/01 20:12
我自己前面就被督了很久的屁股 我不能有意見?
kazami : 而且他跟的前面那台車 自己也離前面那台沒多遠01/01 20:13
kazami : 照鄉民的標準根本半斤八兩01/01 20:13
YLTYY : #1bQgTgZw (car) 這篇可以 差別在哪?01/01 20:18
※ 編輯: leecowbear (101.9.101.93 臺灣), 01/01/2024 20:19:45
gx9900824 : 等著他撞記得大笑、拍手就好01/01 20:21
ultratimes : 推原PO,這種情況警方應該是先開單,對方有問題自己01/01 20:21
ultratimes : 去申訴,法官都還沒講,警察就自己先裁量是怎樣?01/01 20:22
DiMammaMia : 你舉證的東西用錯了啊 你不要加你GPS的速度那段搞不01/01 20:22
DiMammaMia : 好會過01/01 20:22
ultratimes : 推YLTYY大,就是雙重標準啊,別跟我說差在有換車道01/01 20:23
ultratimes : 還有違規就是違規,對方自己不想檢舉不代表別人不能01/01 20:24
ultratimes : 幫他檢舉,法律不是被害人自己想原諒兇手就可以01/01 20:24
JUSTNONE : 這種東西請不要再用速度去舉發 地上有標線可以看01/01 20:32
leecowbear : 感覺很看承辦人,下次我有機會再試試看不提速度看01/01 20:42
leecowbear : 看了01/01 20:42
kiss377017 : 法規會因不同地方,會有不同的解釋! 01/01 20:42
kiwisea : 推原po,但這種垃圾太多,自以為很會開 01/01 20:45
gogoto990 : 逼前面退出超車道 01/01 20:49
k7881683 : 上次檢舉c300逼別車也沒過 01/01 21:07
qa1122z : 想要檢舉別人違規,你自己也照規定來很難? 01/01 21:19
qa1122z : 到底懂不懂得依法行政?笑死01/01 21:20
你哪裡看到我沒照規定 我只是覺得標準有討論的空間
a19951218 : 反過來你可以證明你GPS真的有102? 雙標喔 笑死01/01 21:32
我沒說我的數字一定對啊 我只是覺得法規跟認定舉發的標準有討論空間 ※ 編輯: leecowbear (101.9.101.93 臺灣), 01/01/2024 21:35:29
a19951218 : 影片先貼上來再講 根據第一張圖的車流量 01/01 21:33
a19951218 : 除非你並排擋他 不然他沒車逼你中線幹嘛? 邏輯? 01/01 21:34
a19951218 : 超車逼屁股大部分人都馬是逼內側車道 01/01 21:37
他距離我很近跟我檢舉影片又不同段 https://i.imgur.com/g1jXn2S.jpg
babyMclaren : 我覺得台灣警察幾乎不取締現行犯01/01 20:11
babyMclaren : 民眾檢舉又舉證難01/01 20:11
babyMclaren : 在警察前面不打方向燈,違停,硬插都沒事01/01 20:12
babyMclaren : 章法不顯,惡人當道。守規矩的是白痴01/01 20:12
kazami : 被跟的那台車都沒說了 你在喊熱幹嘛01/01 20:12
ATrain: 包養輕鬆找到有趣的人。01/01 20:12
kazami : 而且他跟的前面那台車 自己也離前面那台沒多遠01/01 20:13
kazami : 照鄉民的標準根本半斤八兩01/01 20:13
YLTYY : #1bQgTgZw (car) 這篇可以 差別在哪?01/01 20:18
gx9900824 : 等著他撞記得大笑、拍手就好01/01 20:21
ultratimes : 推原PO,這種情況警方應該是先開單,對方有問題自己01/01 20:21
grado0802: 包養平台找到心儀對象。01/01 20:21
ultratimes : 去申訴,法官都還沒講,警察就自己先裁量是怎樣?01/01 20:22
DiMammaMia : 你舉證的東西用錯了啊 你不要加你GPS的速度那段搞不01/01 20:22
DiMammaMia : 好會過01/01 20:22
ultratimes : 推YLTYY大,就是雙重標準啊,別跟我說差在有換車道01/01 20:23
ultratimes : 還有違規就是違規,對方自己不想檢舉不代表別人不能01/01 20:24
smilejin: 包養分析了解對方想法。01/01 20:24
ultratimes : 幫他檢舉,法律不是被害人自己想原諒兇手就可以01/01 20:24
JUSTNONE : 這種東西請不要再用速度去舉發 地上有標線可以看01/01 20:32
leecowbear : 感覺很看承辦人,下次我有機會再試試看不提速度看01/01 20:42
leecowbear : 看了01/01 20:42
kiss377017 : 法規會因不同地方,會有不同的解釋! 01/01 20:42
qusekii: 包養不急於著手感情發展。 01/01 20:42
kiwisea : 推原po,但這種垃圾太多,自以為很會開 01/01 20:45
gogoto990 : 逼前面退出超車道 01/01 20:49
k7881683 : 上次檢舉c300逼別車也沒過 01/01 21:07
qa1122z : 想要檢舉別人違規,你自己也照規定來很難? 01/01 21:19
qa1122z : 到底懂不懂得依法行政?笑死01/01 21:20
Y949731: 包養網結交全球友人。01/01 21:20
a19951218 : 反過來你可以證明你GPS真的有102? 雙標喔 笑死01/01 21:32
a19951218 : 影片先貼上來再講 根據第一張圖的車流量 01/01 21:33
a19951218 : 除非你並排擋他 不然他沒車逼你中線幹嘛? 邏輯? 01/01 21:34
a19951218 : 超車逼屁股大部分人都馬是逼內側車道 01/01 21:37
cuteneo : 未保持距離跟抽煙這兩條真的是開放爽的 01/01 21:49
T730733: 包養開心找到知心朋友。 01/01 21:49
cuteneo : 只要沒出事就一定不舉 真的笑死 01/01 21:49
cuteneo : 怎麼不乾脆限縮掉 開放辛酸的 01/01 21:49
cully : 甘你屁事,是不是太閒 01/01 21:49
nakaru : 可能車牌一查發現是他學長吧 01/01 21:50
cuteneo : 抱歉不爽到按噓 補推 01/01 21:52
FireStation: 包養平台警惕網路詐騙。 01/01 21:52
cuteneo : 某幾樓可能慣性違規仔看你想檢舉就不爽01/01 21:52
cuteneo : 不用跟他們認真01/01 21:52
Jaxlikeghost: 這條很難舉發 國道警察都吃屎長大的 不敢開單01/01 22:01
a894392000 : 我成功檢舉過 根本是看承辦員警01/01 22:19
a894392000 : 貼車真的是人渣死全家01/01 22:19
Thobel: 包養分析細心研究對象。01/01 22:19
alwayswith : 舉證之所在 敗訴之所在 01/01 22:21
whitecow : 這種人撞車是早晚的事..問題是會害到別人 01/01 22:28
kevin963 : 違規仔玻璃心碎惹 幫QQ 01/01 22:32
ian41360 : 我有經驗,對方撞上來就會被開單了,上次連環撞5台01/01 22:38
ian41360 : 車,只有我第一台沒被開單,後面四台都被開未保持01/01 22:38
Reji: 包養真心投入友誼。01/01 22:38
ian41360 : 安全距離…01/01 22:38
henryhao : 不是01/01 22:41
deepdish : 個案哪是鼓勵zzzzzzzz01/01 22:59
hcshin : 警察說的沒有錯啊。跟檢舉超速一樣,即使他時速25001/01 23:23
hcshin : 從你旁邊開過去,你也沒辦法檢舉他超速。邏輯很重要 01/01 23:24
Hathael: 包養網推薦有趣的包養活動。 01/01 23:24
hcshin : 不果如果鍵盤酸民當警察應該也是會傻傻給他開下去01/01 23:24
knik119 : 舉證很難嗎? 01/01 23:24
hcshin : 酸民不是說TOYOTA都是龜車嗎? 怎麼有一台不一樣的? 01/01 23:27
hchs31705 : 低端沒唸書覺得貼車比較快01/01 23:56
Rudolph0726 : 今天從高雄開回北部,看到的貼車仔真的有幾十台 01/02 00:07
yovroc: 包養輕鬆找到共同興趣的朋友。 01/02 00:07
cuteneo : 哈 就說吧 真的出事才會舉發 廢到笑 01/02 01:06
cuteneo : 助長無誤 台灣交通法規真的可撥 01/02 01:06
Eternal1028 : 有檢舉過但也沒過 原因跟你一樣 貼屁股的很難檢舉什 01/02 01:42
Eternal1028 : 麼 01/02 01:42
qa1122z : 很簡單啊,花錢買標準局合格的測速儀器,然後定期校 01/02 05:58
helgalie: 包養平台尋找志同道合的人。 01/02 05:58
qa1122z : 驗。都還沒談執法權你就嫌麻煩?笑死 01/02 05:58
acesslai : 好在貼屁股不罰,我這種高速比低俗安全距離還短的 01/02 06:52
acesslai : 好擔心 01/02 06:52
acesslai : 以後連大燈也不能閃,喇叭按到燒聲就好01/02 06:53
kcey : 這種開中線時往內線看會看到很多01/02 07:10
OREOMZA: 包養分析深入了解對方心思。01/02 07:10
zapzone : 貼車真的很低能 01/02 07:25
flyintosky13: 車距需要當時車速為依據 車速需要標準設備還有靜止 01/02 08:10
flyintosky13: 狀態測 即時你有儀器在車子動的時候也不能當作依據 01/02 08:10
freshego : 警察回復也是事實 這部分舉證的確有困難01/02 08:21
freshego : 然後這種愛貼車的人都是習慣性貼車 只要比他慢都貼 01/02 08:22
punjab: 包養不急於展開感情關係。 01/02 08:22
xupmc : 台灣的法律就是不出事就好 你還不知道嗎? 01/02 08:38
xupmc : 違建、違停、跟車、方向燈 都是沒出事就好 隨你玩 01/02 08:39
reovoid : 貼車就低能啊,檢舉還很難檢舉,重點是三條車道都車 01/02 08:39
reovoid : 的時候還貼,這樣又沒比較快 01/02 08:39
olTATlo : 法律不是這樣運作的 01/02 08:54
sashare: 包養網結交國際知音。 01/02 08:54
olTATlo : 然後標題也不用打的那麼滑坡 嘩眾取寵01/02 08:54
doubleyellow: 現在知道交通部都在幹什麼了吧,訂一堆規則讓你無 01/02 09:14
doubleyellow: 法檢舉,也不加強警察執法力道,搞得一堆學長貼車 01/02 09:14
doubleyellow: 貼緊緊,出了事再來說未保持安全距離!亡國材:反 01/02 09:14
doubleyellow: 正別人的小孩死不完! 01/02 09:15
sijiex: 包養開心結交知心好友。 01/02 09:15
frank111 : 你的機子就沒認證啊,你說107就107喔,你以為警察的01/02 09:43
frank111 : 機子每年送驗正是送好玩的喔 01/02 09:43
qqq12380 : 法盲01/02 09:46
rainbow321 : 無解 這條幾乎不能檢舉 01/02 10:28
ganjuro : 以路面標線做基準就可以了 01/02 10:55
VLADINA: 包養平台規劃特殊約會。 01/02 10:55
frank111 : 以你的標準,後車隨便說你開200超速,警察要開單嗎? 01/02 10:58
frank111 : 第一點的速度都無法證實了,後面的距離就是多說的 01/02 10:59
herro760920 : 同意這篇和1F,警廣整天在教人家看標線算距離,結果 01/02 11:15
herro760920 : 每次遇到這種極端不保持安全距離的也不取締也不舉發 01/02 11:15
herro760920 : ,根本瀆職 01/02 11:15
odemagus: 包養分析觀察對方情緒變化。 01/02 11:15
ChungLi5566 : 不敢抓啊 不然本來ETC門架測距線都畫好了 01/02 11:50
IZAAK : 完美詮釋:舉證之所在、敗訴之所在 01/02 12:57
s144299 : 上樑不正下樑歪 怎麼會有期待警察會好好做事的錯覺 01/02 13:09
sted0101 : 這種真正危險的反而難檢舉 01/02 14:18
ganjuro : 如果說標線不能證明距離,那就交通部高速公路局網01/02 15:00
yes500: 包養真心對待異性好友。01/02 15:00
ganjuro : 站檢舉國道畫線工程驗收有瑕疵,不能佐證未保持車距01/02 15:01
ganjuro : ,然後把你的信件貼上去,反正一定有一邊是有問題01/02 15:01
qa1122z : 執法權就是有受過合格訓練的人,用有校正且合格的機 01/02 15:58
qa1122z : 器進行違規舉發,而且心態不是不舒服或不爽就檢舉報01/02 15:58
qa1122z : 復的心態,懂 01/02 15:58
alexantiy: 包養網交流來自世界各地的朋友。 01/02 15:58
qa1122z : 一堆垃圾檢舉達人就是心態不正,看不爽就檢舉,窩就01/02 16:00
qa1122z : 問一句,台灣是警察國家嗎?是只要看不爽就可以檢舉01/02 16:00
qa1122z : 嗎?違建怎麼不開放匿名檢舉?01/02 16:01
qa1122z : 你要求別人守法,自己檢舉為什麼不照規定來? 01/02 16:02