這政府已經沒救了 記得去年四月就算限縮檢舉 剩下的部份也是很好舉發 但最近越來越難檢舉是在計程車之亂後 還有選舉前後這段時間 附上這禮拜送的五張 有四張沒過 下圖紅圈位置是自小客車違停位置 雖然是巷子但這條屬我家主幹道的捷徑 車流量非常大 https://i.imgur.com/s2mt060.jpg
駁回理由如下 https://i.imgur.com/dvE1UEH.jpg
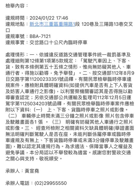
我就問是要怎樣勸導? 如果現場打110警察來了勸導ok啊 啊網路檢舉你是會寄勸導單給民眾還是怎樣 我是不懂啦 再送另外一張 這張可能是我檢舉法條有誤或是事實不明確 但我還是很不爽 沒給三寶受到制裁 如果有 錯歡迎指教 三寶騎車路線如下還沒帶安全帽(安全帽檢舉有過) https://i.imgur.com/4qyY14d.jpg
駁回理由如下 https://i.imgur.com/HrAeRNN.jpg
媽的這種路線誰撞到誰悲哀 反正你也不能拿我怎樣 最後來個經典複習內部教育訓練 https://i.imgur.com/qOZJ6KA.jpg
每年交通死亡數3000,大家好自為之,躲在鈑金裡看起來是目前自保的最佳解。 -- ※ 發信站: 批踢踢實業坊(ptt-website.tw), 來自: 49.216.47.101 (臺灣) ※ 文章網址: https://ptt-website.tw/car/M.1706072212.A.6D8
Coma : 跟他講啊跟我講幹嘛.jpg01/24 12:59
gx9900824 : 一般人認知就是檢舉仔的問題 不會去反省自己違規01/24 13:08
gx9900824 : 三寶: 我當時趕路 忘記打方向燈而已阿 幹嘛檢舉我01/24 13:09
tigotigo5566: 三重意外嗎?化外之地 01/24 13:11
leo255112 : 這已經不是有沒有鈑金的問題01/24 13:14
Chiason: 包養分析洞悉他人想法。01/24 13:14
doubleyellow: 交通部長亡國材:反正別人的小孩死不完!01/24 13:22
pippen456 : 錯誤的道路都市規劃,不能惡果都人民承擔!01/24 13:23
lordwill : 都選完了 呵呵 40%的選擇01/24 13:25
babyMclaren : 40%選擇+1,現在流行超派打下去01/24 13:34
jimmy12332 : 小心點 恭敬地繞過去 你要是被檢舉跨雙黃線一定舉01/24 13:37
Markell: 包養真心重視友誼情感。01/24 13:37
jimmy12332 : 發 違停最大 誰叫你不在後面等01/24 13:38
mio1987 : 華國就是違規仔國度,還要守法當北七?01/24 13:42
kenimai : 是不會打110喔01/24 13:43
ga047768 : 俗仔!01/24 13:57
alwang : 土城誇張到轉角停斜的還併排都不舉發01/24 14:05
fuoya: 包養網結交國際友人。01/24 14:05
Bozhi : https://i.imgur.com/gBVXAUu.jpg01/24 14:05
foxbrush : 左轉必定會經過對向車道,沒有雙黃線劃定下那張的確01/24 14:12
foxbrush : 很難過01/24 14:12
alwang : 說畫線北七前建議你先搞清楚那個避車彎的用途01/24 14:15
venon0916 : 無所謂啊,大家來亂停,賭誰先出事 01/24 14:18
Apasiri: 包養輕鬆尋找興趣伴侶。 01/24 14:18
venon0916 : 高雄那個閃違停掛掉的肯定是信仰不夠 01/24 14:18
alwang : "我不清楚,但避車彎畫紅線也是北七" 你要不要看看 01/24 14:21
alwang : 你在寫什麼
alwang : 看起來你還是沒搞懂問題 問題根本不在"路口設計"01/24 14:30
alwang : 不懂該處避車彎的目的就跳結論避車彎畫紅線是北七01/24 14:32
litidi: 包養平台發現心靈伴侶。01/24 14:32
dream6789 : 推。FB社團「交通違規檢舉教學」,上面很多跟原Po 01/24 15:00
dream6789 : 檢舉的內容一樣。偉哉政府。 01/24 15:00
george31708 : 你不會加入喔?自從我連檢舉闖紅燈都不舉發後,我01/24 15:25
george31708 : 就放棄檢舉了 01/24 15:25
george31708 : 根本浪費我的時間01/24 15:26
Merzario: 包養分析揣摩對方內心。01/24 15:26
iNicholas : 40%選擇讓台灣繼續被搞爛01/24 15:26
hh800315 : 不過現在開車買東西可以隨便停不用找合法的位置停01/24 16:02
hh800315 : 真的超舒服01/24 16:02
tigotigo5566: 三重民進黨的票倉 宮廟多 立委是余天 自己想吧01/24 16:05
george31708 : 根本德政啊 改他幹麻01/24 16:08
Muzaffer: 包養不急於追求戀愛結果。01/24 16:08
cospergod : 才三千喔 死好台灣人 哭沙小01/24 16:48
net20200105 : 現在連併排都不舉發呢01/24 18:35
ian41360 : 我都直接違停了欸XD你還在守法喔?笑死人01/24 18:45
Jaygo5566 : 交通部那個垃圾函釋完全幫違停仔解套,違規仔養的 01/24 19:56
Jaygo5566 : 走狗高官 01/24 19:57
MIJice: 包養網結交來自各地朋友。 01/24 19:57
sober921 : 中和也很好笑,轉角紅線不舉發說看不出是路口,哇靠 01/24 23:01
sober921 : 你有看過非路口紅線是圓弧形的嗎? 01/24 23:01
keepaflash : 以前乖乖的守規矩 結果被當白癡 謝謝民進黨 現在停 01/24 23:58
keepaflash : 車不找車位了 01/24 23:58