https://i.imgur.com/pxX2RcR.jpg
https://build.kcg.gov.tw/index.aspx?au_id=8&sub_id=104&id=2388 全國的流程都差不多吧,沒有立即性重大危害,基本上都是承造建造自行探勘調查。苗最厲 害的就是切割資訊,把想要的內容經由切割之後再加上一些毫無根據的猜想,推導出自己想 要到內容,例如這種全國性的規定寫的像台北獨有, 高手高手 -- Sent from my 小小研究員 PiTT // PHJCI -- ※ 發信站: 批踢踢實業坊(ptt-website.tw), 來自: 223.138.122.217 (臺灣) ※ 文章網址: https://ptt-website.tw/home-sale/M.1694275028.A.1FF ※ 編輯: deltaz (223.138.122.217 臺灣), 09/10/2023 00:00:55
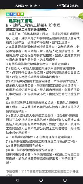
gamova520: 少在那邊模糊焦點,依「高雄市建築工程施工損壞鄰房事09/10 00:21
gamova520: 件爭議調處辦法」:09/10 00:21
charles0939: 蔣市長也認同苗議員的說法09/10 00:21
charles0939: https://i.imgur.com/T04mMbR.jpg09/10 00:21
gamova520: 1.第4條規定:損鄰急迫危險,協議受損戶拆除,協議不09/10 00:21
有裂痕算急迫危險?有急迫危險的全台的法規也差不多,基本上都是停工+建商負責,台北 的也一樣
gamova520: 成由起造人委託鑑價重建費用+2成提存法院,鑑價費用由09/10 00:22
gamova520: 起造人負擔。09/10 00:22
gamova520: 2.第7條規定:起造人應主動與受損戶協調修復及賠償事宜09/10 00:22
gamova520: 。09/10 00:22
gamova520: 3.第8條規定:雙方得合意委託鑑價修復費用,鑑價費用09/10 00:22
gamova520: 由起造人負擔。09/10 00:22
themlb09: 急迫危險誰來決定?09/10 00:28
明顯的各縣市政府都會介入,如果初期不嚴重的,都是由建+監去處理。全台應該沒有哪個 縣市是隔壁住戶有個裂痕的,就強制找第三方審核的,邏輯也蠻簡單的,小問題就要找第三 方驗完才能繼續蓋,各大大小小建案只要隔壁有住人的,要不是成本暴增不然就是蓋不下去 苗厲害的地方還有不提舊版本 https://i.imgur.com/8lldG8d.jpg
gamova520: 高雄市是有建築法第58條各款情事之一,就必須先停工,09/10 00:39
gamova520: 加強鄰房保護,按本條停工就必須安全報告書及維護鄰房 09/10 00:40
gamova520: 安全措施檢討及執行報告09/10 00:40
gamova520: 「急迫危險」已經是達到要拆的地步了09/10 00:40
gamova520: 規定都在,可以自己去看,好嗎09/10 00:42
初期鄰房有裂痕符合哪一條 https://i.imgur.com/8HJc81A.jpg
gamova520: 假設你家房子有裂痕要倒了,有危害他鄰房之虞,算不算09/10 00:47
gamova520: 危害公共安全? 09/10 00:47
有裂痕跟要倒了有一樣嗎?滑坡滑到月球去了
ZxoF: 這麼晚還沒下班?09/10 00:50
IBIZA: 妨礙公共安全會以鑑定結果判定 基本上結構不出問題不可能 09/10 01:50
IBIZA: 判定有公共安全問題 要被判斷有公共安全問題可不容易 09/10 01:50
IBIZA: 能做到這點可以拿到30%的公共安全容積獎勵.. 09/10 01:51
op511: 這規定就是不合理阿 苗幫民眾發生有什麼錯09/10 01:51
IBIZA: 那怎樣算合理 鄰居認為有問題就要提供找第三方鑑定嗎?09/10 01:53
y2k3712: 找第三方怎麼了(? 可以依照結果再討論誰負擔費用啊09/10 04:46
frank45328: 苗澤東不簡單09/10 04:54
arock117020: 規定你都貼出來了,你真的看不出差異嗎?09/10 05:55
隔壁房子有裂痕但沒有其他事件時,差異的點在哪裡? 這種全國都很常見的事件,隨便查都會有不少案件,這一案有停工嗎? https://news.ltn.com.tw/news/life/breakingnews/3502975 這一案有停工嗎 https://focusnews.com.tw/2022/09/457482/
encoreg57985: 有裂痕還要看大小位置大部分都非急迫危險 某樓井蛙 09/10 07:23
※ 編輯: deltaz (223.138.122.217 臺灣), 09/10/2023 07:24:02
encoreg57985: 苗就外行 帶風向刷存在感09/10 07:24
帶風向帶這麼精準,她很清楚她在做什麼,哪可能外行 ※ 編輯: deltaz (223.138.122.217 臺灣), 09/10/2023 07:26:21
yftsai: 苗的受眾,看苗罵柯就高潮了,至於罵了什麼,罵得對不對? 09/10 07:35
yftsai: 他們根本就不在乎 09/10 07:35
到時候被迴力鏢打到就好笑了,現在在網路狂洗有裂縫就要停工,台南高雄現在新建案這麼 多,把民眾的期望洗的這麼高,後續看看迴力鏢的火力會不會追上賴的老家違建這個案例 ※ 編輯: deltaz (223.138.122.217 臺灣), 09/10/2023 07:37:40
arock117020: 好吧 只好幫你把差異找出來09/10 08:49
arock117020: 北市:受理申請->建方和監造方勘查並製作初步認定書09/10 08:49
arock117020: 高雄:受理申請->建管處派員勘查若查無危害公共安全09/10 08:49
arock117020: 情事->起、承、監造人勘查,監造人出具安全報告書09/10 08:49
arock117020: 差別在哪? 在建管處有沒有派員啊!有派員不就避免09/10 08:49
arock117020: 掉球員兼裁判的弊端嗎? 苗點出的問題不就解決了09/10 08:49
初判有爭議明明就有條文可以處理,苗截掉了而已 https://i.imgur.com/BXSPYWn.jpg
arock117020: 另外回你的問題,我是不確定苗有沒有說過有裂縫就要09/10 09:09
arock117020: 停工(原新聞沒寫),但我很確定我沒有說過這話,所09/10 09:09
arock117020: 以不用滑坡到這麼誇張,把別人的想法當作是我的論點 09/10 09:09
arock117020: 來質問我09/10 09:09
https://i.imgur.com/VVoPbQv.jpg
gamova520: 少在那邊模糊焦點,依「高雄市建築工程施工損壞鄰房事09/10 00:21
gamova520: 件爭議調處辦法」:09/10 00:21
charles0939: 蔣市長也認同苗議員的說法09/10 00:21
charles0939: https://i.imgur.com/T04mMbR.jpg09/10 00:21
gamova520: 1.第4條規定:損鄰急迫危險,協議受損戶拆除,協議不09/10 00:21
Peycere: 包養不急於談戀愛結婚。09/10 00:21
gamova520: 成由起造人委託鑑價重建費用+2成提存法院,鑑價費用由09/10 00:22
gamova520: 起造人負擔。09/10 00:22
gamova520: 2.第7條規定:起造人應主動與受損戶協調修復及賠償事宜09/10 00:22
gamova520: 。09/10 00:22
gamova520: 3.第8條規定:雙方得合意委託鑑價修復費用,鑑價費用09/10 00:22
vd422: 包養網交流世界各地朋友。09/10 00:22
gamova520: 由起造人負擔。09/10 00:22
themlb09: 急迫危險誰來決定?09/10 00:28
gamova520: 高雄市是有建築法第58條各款情事之一,就必須先停工,09/10 00:39
gamova520: 加強鄰房保護,按本條停工就必須安全報告書及維護鄰房 09/10 00:40
gamova520: 安全措施檢討及執行報告09/10 00:40
lutano: 包養開心結交心靈契合友人。09/10 00:40
gamova520: 「急迫危險」已經是達到要拆的地步了09/10 00:40
gamova520: 規定都在,可以自己去看,好嗎09/10 00:42
gamova520: 假設你家房子有裂痕要倒了,有危害他鄰房之虞,算不算09/10 00:47
gamova520: 危害公共安全? 09/10 00:47
ZxoF: 這麼晚還沒下班?09/10 00:50
muiwo: 包養平台規劃約會活動。09/10 00:50
IBIZA: 妨礙公共安全會以鑑定結果判定 基本上結構不出問題不可能 09/10 01:50
IBIZA: 判定有公共安全問題 要被判斷有公共安全問題可不容易 09/10 01:50
IBIZA: 能做到這點可以拿到30%的公共安全容積獎勵.. 09/10 01:51
op511: 這規定就是不合理阿 苗幫民眾發生有什麼錯09/10 01:51
IBIZA: 那怎樣算合理 鄰居認為有問題就要提供找第三方鑑定嗎?09/10 01:53
sunuzo: 包養分析觀察對方表情。09/10 01:53
y2k3712: 找第三方怎麼了(? 可以依照結果再討論誰負擔費用啊09/10 04:46
frank45328: 苗澤東不簡單09/10 04:54
arock117020: 規定你都貼出來了,你真的看不出差異嗎?09/10 05:55
encoreg57985: 有裂痕還要看大小位置大部分都非急迫危險 某樓井蛙 09/10 07:23
encoreg57985: 苗就外行 帶風向刷存在感09/10 07:24
UNIQC: 包養真心對待異性好友。09/10 07:24
yftsai: 苗的受眾,看苗罵柯就高潮了,至於罵了什麼,罵得對不對? 09/10 07:35
yftsai: 他們根本就不在乎 09/10 07:35
arock117020: 好吧 只好幫你把差異找出來09/10 08:49
arock117020: 北市:受理申請->建方和監造方勘查並製作初步認定書09/10 08:49
arock117020: 高雄:受理申請->建管處派員勘查若查無危害公共安全09/10 08:49
dewaro: 包養網尋找跨國友誼機會。09/10 08:49
arock117020: 情事->起、承、監造人勘查,監造人出具安全報告書09/10 08:49
arock117020: 差別在哪? 在建管處有沒有派員啊!有派員不就避免09/10 08:49
arock117020: 掉球員兼裁判的弊端嗎? 苗點出的問題不就解決了09/10 08:49
arock117020: 另外回你的問題,我是不確定苗有沒有說過有裂縫就要09/10 09:09
arock117020: 停工(原新聞沒寫),但我很確定我沒有說過這話,所09/10 09:09
Elfego: 包養輕鬆認識有趣的朋友。09/10 09:09
arock117020: 以不用滑坡到這麼誇張,把別人的想法當作是我的論點 09/10 09:09
arock117020: 來質問我09/10 09:09
arock117020: 28樓啦 你那樣回我,不就預設我認為有裂就要停工 09/10 09:37
arock117020: 第十、十一條是針對損鄰事件,不是損鄰疑義事件,大 09/10 10:07
arock117020: 直還沒有塌陷之前就是損鄰疑義事件,兩者區別可以去 09/10 10:07
Nicodim: 包養平台探索合拍對象。 09/10 10:07
arock117020: 看第三條名詞定義。所以目前看起來初判有問題,就只 09/10 10:07
arock117020: 能住戶自己找鑑定機構來鑑定 09/10 10:07
arock117020: 所以依台北鄰損規則,公務員都不會來勘查,除非監造 09/10 10:17
arock117020: 承造有良心如實報告,不然就只能住戶超級果斷請鑑定 09/10 10:17
arock117020: 機構。我是覺得高雄的規則明顯合理多了,最起碼會派 09/10 10:17
Foning: 包養分析揣摩異性心思。 09/10 10:17
arock117020: 員來勘查,有問題可以馬上停工。 09/10 10:17