作者CKSHer (光陰獵人)
標題[問題] iPhone15 Pages的超擾人bug
時間2023-10-11 01:44:30
https://i.imgur.com/KDC6ZEK.png
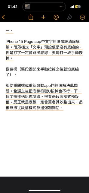
iPhone 15 Page app中文字無法預設消除底線。段落樣式「文字」預設值是沒有底線的,但
是打字一定會跳出底線,要每打一段手動按掉。
像這樣(整段圈起來手動按掉之後就沒底線了)。
即便重開機或重新啟動app均無法解決此問題。全選之後把底線符號U按掉也不行,下一個字
照樣送給你底線。檢查過段落樣式預設值,反正就是底線一定會莫名其妙跑出來,然後無法
從段落樣式那邊強制關閉。
買新機的都會遇到嗎,這個困擾實在是很討厭…
--
※ 發信站: 批踢踢實業坊(ptt-website.tw), 來自: 111.71.97.147 (臺灣)
※ 文章網址: https://ptt-website.tw/iOS/M.1696959872.A.056
推 xBox1Pro : 用page為什麼不直接用備忘錄算了 10/11 09:39
推 bobbytung : 與其說這是Pages的bug,不如說是輸入法的問題。 10/11 21:04