作者ClawRage (猛爪Claw)
標題[七聖] 行秋又改強,風神失力
時間2023-09-27 10:22:08
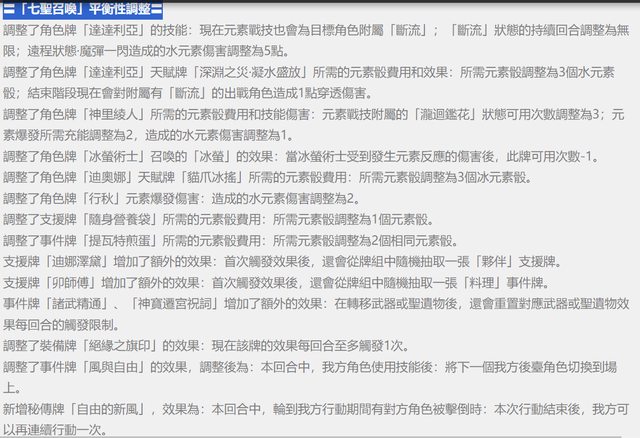
〓「七聖召喚」平衡性調整〓
https://i.imgur.com/oaWiHHk.png
調整了角色牌「達達利亞」的技能:現在元素戰技也會為目標角色附屬「斷流」;「斷流
」狀態的持續回合調整為無限;遠程狀態·魔彈一閃造成的水元素傷害調整為5點。
調整了角色牌「達達利亞」天賦牌「深淵之災·凝水盛放」所需的元素骰費用和效果:所
需元素骰調整為3個水元素骰;結束階段現在會對附屬有「斷流」的出戰角色造成1點穿透
傷害。
調整了角色牌「神里綾人」所需的元素骰費用和技能傷害:元素戰技附屬的「瀧迴鑑花」
狀態可用次數調整為3;元素爆發所需充能調整為2,造成的水元素傷害調整為1。
調整了角色牌「冰螢術士」召喚的「冰螢」的效果:當冰螢術士受到發生元素反應的傷害
後,此牌可用次數-1。
調整了角色牌「迪奧娜」天賦牌「貓爪冰搖」所需的元素骰費用:所需元素骰調整為3個
冰元素骰。
調整了角色牌「行秋」元素爆發傷害:造成的水元素傷害調整為2。
調整了支援牌「隨身營養袋」所需的元素骰費用:所需元素骰調整為1個元素骰。
調整了事件牌「提瓦特煎蛋」所需的元素骰費用:所需元素骰調整為2個相同元素骰。
支援牌「迪娜澤黛」增加了額外的效果:首次觸發效果後,還會從牌組中隨機抽取一張「
夥伴」支援牌。
支援牌「卯師傅」增加了額外的效果:首次觸發效果後,還會從牌組中隨機抽取一張「料
理」事件牌。
事件牌「諸武精通」、「神寶遷宮祝詞」增加了額外的效果:在轉移武器或聖遺物後,還
會重置對應武器或聖遺物效果每回合的觸發限制。
調整了裝備牌「絕緣之旗印」的效果:現在該牌的效果每回合至多觸發1次。
調整了事件牌「風與自由」的效果,調整後為:本回合中,我方角色使用技能後:將下一
個我方後臺角色切換到場上。
新增秘傳牌「自由的新風」,效果為:本回合中,輪到我方行動期間有對方角色被擊倒時
:本次行動結束後,我方可以再連續行動一次。
----
曾經與宵宮一同被數次針對的行秋
竟然
走回頭路了
--
※ 發信站: 批踢踢實業坊(ptt-website.tw), 來自: 123.193.209.26 (臺灣)
※ 文章網址: https://ptt-website.tw/miHoYo/M.1695781330.A.F15
推 protoss97: 改版前一直遇到雙冰行秋 不知道是不是在提早練牌 09/27 10:31
推 WindSpread: 要看仔細捏 是水簾劍+1還是開大自掛水那一下+1 09/27 10:35
→ ClawRage: 止血元素爆發傷害 應該只是施放的那下吧 09/27 10:42
推 WindSpread: 那沒用呀 09/27 10:47
推 WindSpread: 風與自由再見 09/27 10:56
推 cir72: 包養平台遇見心儀對象。 09/27 10:56 → pc945: 是開大那次變成2,之後的追加攻擊還是1 09/27 11:05
→ pc945: 現在國籍變成稻妻須彌比較吃香了 09/27 11:06
→ WindSpread: 風自看有沒有辦法改成0費 那就還有爆發力 09/27 11:07
→ WindSpread: 跟鶴歸一樣1費就只能說再見 09/27 11:07
推 luweber88: 欸?那換班時間不是跟自由與風一樣 09/27 12:04
推 ATrain: 包養分析掌握共同興趣。 09/27 12:04 → pc945: 自由與風這張是持續一整個回合,而且要比是跟鶴歸比 09/27 12:27