https://i.imgur.com/2YIJtyZ.jpg
來源: https://www.pixiv.net/artworks/112912960#big_0 先上一個結論: 「就是個『隊友觸發且更缺能量』版的希兒+克拉拉/2」 接著我個人給出的配置懶人包: 定位:省點速攻單點輸出 光錐: 煩惱著,幸福著 >如泥酣眠=於夜色中>星海巡航 >論劍=重返幽冥 >春水初生=唯有沈默 >來個追蹤吧!>相抗 隧洞遺器: 4量子>4快槍=2駭域2火匠2快槍 次元飾品: 停轉的薩爾索圖 *折斷的龍骨比較特殊, 如果全隊都穿這套就是全隊合計一起提升40%爆傷, 屬於少套數時效果不突出, 主要目前環境抗性沒有生命防禦直觀的表現力, 然而星鐵怪物給的負面狀態技能有一點多, 穿這套等於保底30%抗性面板, 所以如果以後期角度來說是多面性泛用配置選擇, 但前期的話屬於雞肋型配置情況。 遺器主詞: 速度/攻擊鞋+雙爆衣+火傷球+充能/攻擊繩 遺器副詞: 雙爆>攻擊%=速度>效果抗性 行跡:大招=天賦=戰技>普攻 特別須知: 輸出型角色, 個人建議在這種回合制中, 爆率高帶來的耗時減少是顯著許多, 因此在主詞正確後, 推薦優先考慮讓爆率有60~70%以上, 後續再考慮爆傷跟配速問題。 —————————————————— https://i.imgur.com/c3a8yzw.jpg
這是我家0+0托帕的練度名片 https://i.imgur.com/O7yylFZ.jpg
這是我家0+1希兒的練度名片 【相關實戰影片】 https://youtu.be/EcW5jV-1b8E?si=2MB2WpWJAeYdJ6Sp
0+0單C托帕 混沌回憶10上半3T全自動 https://youtu.be/aWQlsLeoYlk?si=UosZ9ZCY1UqNLndJ
0+0單C托帕 混沌回憶10下半7T全自動 —————————————— https://youtu.be/6TQgBOg3D5w?si=stsGYRX_Gb6GsXYQ
0+1希兒同托帕陣容 混沌回憶10上半5T全自動 https://youtu.be/6fE1aD7EFdI?si=dx_-UAOkLHp_-YV1
0+1希兒同托帕陣容 混沌回憶10下半7T全自動 —————————————— https://youtu.be/Kp_IEb9PeXE?si=6CPEpm8edR_hfHGc
克羅妲托 混沌回憶10上半6T全自動 https://youtu.be/m0SNHbR86E4?si=zxdMd_olPeN3gwp7
克羅妲托 混沌回憶10下半7T全自動 —————————————————— 我相信上線前, 無論在哪邊看到的內鬼資訊, 看到托帕那「追加攻擊」的拉條與增益, 包含我自己在內, 確實第一瞬間是把她想成追加攻擊拐, 自然而然的會往景元啊克拉拉呀姬子去想, 但隨著我自己的研究、排軸跟計算, 就是會在各種下意識認為A的情況, 實際計算得出的結果卻是B的情形, 尤其在克拉拉的部分, 因為來自太多聲音都一致認為克拉拉喝湯, 就上線到現在我各種測試情況下, 得出來的一些心得: *首先前提是托帕練度有在我名片水平以上 (1)不論什麼練度的克拉拉都並沒有特別受惠 [對群] 克拉拉本來就特別喜歡這環境, 原本克羅馭一般第四位帶上停雲或艾絲妲, 本質上就是提升了克拉拉大招的覆蓋率, 但今天放進了一個比克拉拉更缺能量的托帕, 就為了掛單體易傷? 那選擇了佩拉明顯還更理想, 當然托帕本身的易傷啟動很便宜是無可否認的, 只是在對群情況下有一定程度上的「稀釋」, 所以形成了好像有提升又好像沒提升的結果, 頂多就是自動戰鬥下易傷的自動轉移很便利。 [對單-怪物高頻攻擊] 這種情況下的克托才有顯著的相輔相成, 克拉拉反擊多=帳帳被拉條次數多, 可以讓托帕的傷害佔比肉眼可見的提升, 進而加速攻堅速度的效果。 [對單-怪物低頻攻擊] 我可以很明確的說, 這時候不論托帕還是克拉拉, 反而互相成為了對方的累贅, 因為隊伍格子就那四格可以運用, 讓托帕加入克拉拉隊伍原本的目的是什麼? 難道不是「想讓克拉拉主動性」變高嗎? 但實際表現出來的結果卻是… 「托帕希望克拉拉多動來幫她拉帳帳」 這顯然與期望設想背道而馳了! 以克拉拉視角來說, 把托帕換成大幅度增益角色或主動型省點副C, 讓原本出手次數少的情況, 透過拉高每次反擊的傷害值來補缺, 比方說放上停雲提高大招覆蓋; 同樣的再以托帕視角來看, 把克拉拉換成其他主動型副C或停雲, 主動型副C部分就是很直白的補正傷害, 那停雲拉高了托帕大招覆蓋率, 等於讓帳帳的出手更穩定, 因為脹脹非強化型態下, 就只有追加攻擊可以拉條, 但托帕開啟大招後進入強化型態的帳帳, 是所有隊友的攻擊動作都能協助帳帳拉條, 故由此可知托帕對於大招的依賴性也很高。 https://i.imgur.com/Yo0D1j5.jpg
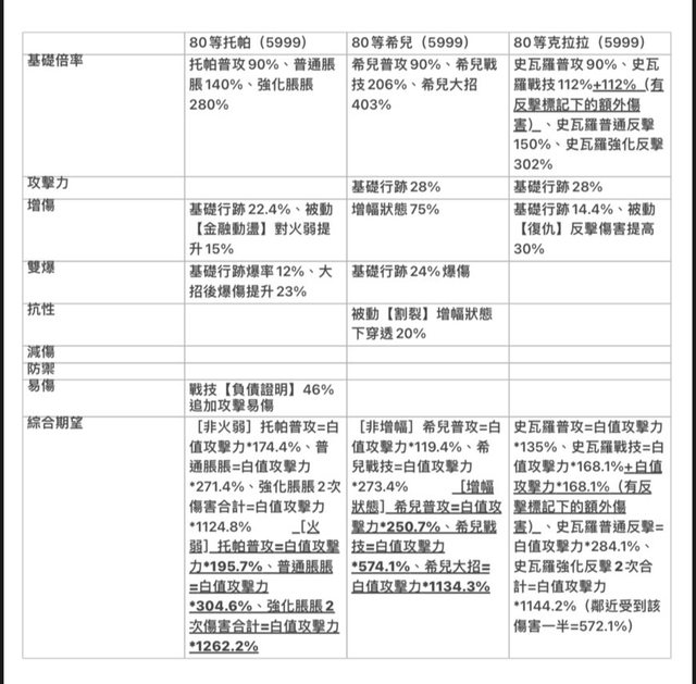
(2)橫向對比「托帕vs希兒vs克拉拉」 長期玩下來有稍微研究的玩家一定清楚: 「最終期望傷害= 基礎值倍率乘區*增傷乘區*雙爆乘區*抗性乘區*減傷乘區*易傷乘區*防禦乘區」 鐵道有著這七大乘區進行傷害構成, 那我們就角色自己數值不看光錐遺器條件下, 去進行各乘區的對比情況做對照: https://i.imgur.com/bt7qB0M.jpg
圖表中可以看出來托帕根本同希兒機體, 別看增幅希兒戰技有574%, 那是要先斬殺進入增幅的兩動, 就可以視普通帳帳動兩次, 普通帳帳動兩次=542.8%/609.2%, 這不妥妥的主輸出倍率面板? 並且同為依賴大招的脹脹也跟克拉拉相似, 只是克拉拉有多出毀滅命途特有的擴散傷害, 所以對群時克拉拉才會特別強勢, 然而對單且怪物低頻時, 克拉拉便會出現出傷緩慢的問題, 但托帕並不用管怪物是否出手, 而是隊友足不足夠快的去打負債標記的怪, 來幫忙托帕一起拉條強化脹脹去攻擊, 所以經過這一番說明後, 就知道為何我開頭那說那句總結了吧? 托帕就是有著希兒機體與克拉拉出傷的融合! 至於那個追加攻擊的易傷說白了… 最優先是托帕出傷設計的自益乘區罷了! 而後才是在這基礎上, 加入不影響托帕充能的追加攻擊副輸出隊友。 (3)未來展望 相信經過上述的各種闡述及(2)的圖表, 現在對於托帕的隊伍需求應該更加清晰, 她缺的最優先方向就是「充能」這塊, 而且由於強化帳帳消耗速度取決於隊伍速度, 並且托帕使用戰技時是會消耗強化次數的, 所以常常開完大招丟個戰技跟帳帳自己出手, 瞬間兩次的強化次數就直接空掉, 以及帳帳也就只有大招強化的那兩次攻擊, 會幫托帕回20點能量, 因此2魂跟4魂對於托帕來說是很重要的, 同時6魂多一次的強化本質上也是緩和充能, 但不是人人都能入手2/4/6魂的, 那麽隊伍中最優先的就是停雲, 再來如果未來能有兼顧生存/輸出的充電寶, 就能更大幅度的提高托帕大招覆蓋率, 最後才依照不影響托帕輸出情況下, 去加入其他追加攻擊輸出的角色提高隊伍dpr。 (4)抽取建議 老實說參透了托帕後, 她跟同期一起up的希兒壓根是同檔次的角色, 但托帕跟希兒最大的不同在於: 「出傷的是可以靠隊友幫拉條的帳帳」 希兒要出傷都是自己在跑, 所以布洛妮婭的100%拉條對希兒特別強勢, 就等同於托帕隊友幫拉帳帳同理, 所以在文章開頭那邊的低配陣容下, 為什麼0+0托帕表現的可以意外的好, 本質上就是停雲給了充能提高強化帳帳覆蓋率, 然後艾絲妲幫全隊加速了全隊幫帳帳拉條出傷, 然而這兩個角色尤其艾絲妲對於希兒來說, 當速度沒有達到輪次出手閾值時, 註定少動一次就是註定要少的, 而且希兒耗戰技點的情況比托帕高, 因此希兒更加注重每次出手的傷害量, 所以托帕的隊伍就真的是要快大家一起快, 只有更快才有更多的帳帳出手以及強化帳帳, 那最後我給出的抽取建議便是: [新玩家]托帕>希兒 [有或保證未來想入手「符玄/銀狼/布洛妮婭任2以上」]希兒>托帕 [xp黨]喜歡誰抽誰 [強度黨]喜歡誰抽誰 [未來性]兩隻都一樣,因為都是主輸出模型 -- ※ 發信站: 批踢踢實業坊(ptt-website.tw), 來自: 114.137.61.85 (臺灣) ※ 文章網址: https://ptt-website.tw/miHoYo/M.1698484911.A.8EF
melzard: 大腿:選托帕10/28 17:27
melzard: 還有抖S大姊姊日配 讚10/28 17:27
AUGnebulaUGA: [對單-怪物高頻攻擊]好像重複了10/28 17:28
doom3: 這隻假巡獵真虛無10/28 17:29
shinobunodok: 兩個選給新手我會推希兒 再現機制讓她也能當偽對群10/28 17:30
mysister: 包養輕鬆找到志同道合的朋友。10/28 17:30
shinobunodok: 豬豬俠極致的對單是其大劣勢10/28 17:30
Bewho: 豬豬俠的最佳隊友是另一個豬豬俠10/28 17:34
SparseStar: 配卡媽有料嗎10/28 17:35
q251425: 鐵道已經有抽新不抽舊的趨勢 餓死的駱駝比馬大 10/28 17:38
O300: 其實把豬豬當輔助抽就好了 雖然隊友不知道在哪=.= 但就是一10/28 17:40
cir72: 包養平台找到心靈契合的人。10/28 17:40
O300: 個能打輸出的輔助 所以確實也不用著急抽 10/28 17:40
O300: 當主c也可以 表現就比較一般 可是也是隨便打過啦10/28 17:42
julianscorpi: 希兒能0+0雙人0T 托帕目前看起來好像做不到 10/28 17:42
zxcasdzsd: 新手抽托帕就好 希兒要會玩還要經驗還要高練度10/28 17:42
julianscorpi: 家有點小小的落差10/28 17:42
ATrain: 包養分析洞悉對方心思。10/28 17:42
jojoway: 希兒就你要會玩她的機制10/28 17:42
efkfkp: 好像蠻有說服力的,感覺比結論是搭配克拉拉的測評有料 10/28 17:49
O300: 其實我在想卡芙卡和托帕的優勢就是都能進別人隊伍裡各打各10/28 17:54
O300: 的 艾絲妲掛灼燒+加速+和攻剛好兩個都需要 艾絲妲又有火輔10/28 17:54
O300: 其實感覺沒有不行 反正抽托帕就是等未來隊友的那就兩個等未10/28 17:54
grado0802: 包養不急於開始談感情。10/28 17:54
O300: 來的一起放 看起來易傷沒發揮什麼但至少機制上和共同輔助都10/28 17:54
O300: 滿合的10/28 17:54
O300: 主打一個刮很快的感覺10/28 17:55
w3160828: 目前高練度克拉拉好像普篇沒喝到湯10/28 17:58
Theddy: 說得好 可惜小保歪了等下次新角色吧10/28 18:00
smilejin: 包養網結交跨國友誼。10/28 18:00
fatb: 下期忘卻就見真曉了 小帳小保沒歪 可以拿出來玩一下10/28 18:02
O300: 其實我覺得只能對單上負債也還好 像銀狼也是 能更快打死主 10/28 18:03
O300: 目標就很好了 雖然克拉拉確實不用一定要上托帕才是問題 上 10/28 18:03
O300: 停雲加充能之類的就好了 10/28 18:03
O300: 但至少托帕還有身為輔助以外不錯的傷害10/28 18:05
qusekii: 包養開心找到知心朋友。10/28 18:05
catsondbs: 希兒又中槍10/28 18:20
ricky469rick: 沒有量子弱點 說希兒不如托帕我也是覺得蠻奇怪的 10/28 18:22
LiNcUtT: 光錐有點歧異,個人覺得除專武外最適合托帕的是論劍 10/28 18:24
LiNcUtT: 一個e就吃滿增傷,實際用起來比其他非專武光錐都無腦10/28 18:25
AgentZero: 感謝分析 配克拉拉無望那就繼續蹲了 10/28 18:25
Y949731: 包養平台關注對方需求。 10/28 18:25
gx8759121: 目前托帕最優配隊是擺兩隻托帕,可惜不行 10/28 18:45
asdfg0612: 我玩一玩也覺得最優解根本是兩隻托帕 == 10/28 18:50
efkfkp: 手遊裡同角色上兩隻,這跟ow雙溫斯頓一樣,屬於官方不可能10/28 18:52
efkfkp: 讓你爽的內容XD10/28 18:52
aaa5118: 樓上8810/28 19:11
T730733: 包養分析觀察約會狀態。10/28 19:11
cloud7515: 未來就算有適配的隊友 合不合自己口味也不一定10/28 19:11
sck5211: 41樓衝動了10/28 19:13
wu10200512: 希兒有量子隊 托帕有啥 對ㄚ10/28 19:19
jojoway: 有大腿10/28 19:19
OAOb: 托怕有帳帳 小心帳帳用豬屁股和豬胯下壓死你10/28 19:19
FireStation: 包養真心珍惜友誼情感。10/28 19:19
gatsuyobi: 有大腿痣怎麼輸10/28 19:28
s964939: 包容派希兒玩家不發表意見 10/28 19:33
Louta: 我自己玩起來也覺得現階段兩隻我還是會選希兒 10/28 19:41
isisterpaper: 希兒大招中二多了 酷斃了 10/28 20:12
hareluyac: 乳量樂勝 希兒悲劇10/28 20:17
Thobel: 包養網認識來自世界各地的朋友。10/28 20:17
tw536653: 希兒強在量子屬性 托帕未來性10/28 20:26
indpa5553: 新玩家還是推希兒,因為銀符肯定也是要抽的,不抽銀符10/28 20:27
indpa5553: 卻考慮抽托帕多半是純xp黨,那討論抽誰也沒什麼意義 10/28 20:27
t5957810: 就是不強的角色才要各種想辦法找隊友或未來可期,強的上 10/28 20:34
t5957810: 線第一天就各種影片出爐了10/28 20:34
Reji: 包養輕鬆找到有趣的人。10/28 20:34
hareluyac: 銀符都有可以考慮青雀 可是有站長火主卻不會想練虎克 10/28 20:51
hareluyac: 今天無盡次元 青雀隨便扔扔都快9萬分 10/28 20:52
q251425: 有銀符也沒必要抽希兒,青雀可以應付,而且遲早會高明 10/28 20:53
q251425: 而且銀狼目前看來也不是必抽的,C現在越來越多還一版本10/28 20:54
q251425: 三池10/28 20:54
Hathael: 包養平台找到心儀對象。10/28 20:54
protoss97: 托帕 卡夫卡就是現在好像插哪都差不多 中規中矩 都吃不10/28 20:55
protoss97: 滿模 但後門留著 隨時也可能起飛10/28 20:55
protoss97: 而且2人破韌都很快 可以插進雙色量子擊破隊10/28 20:56
gx8759121: 符玄再來也不是必抽的,後面奶媽摩拳擦掌中10/28 21:04
q251425: 不好說,以我看起來符玄未必比後面的奶媽差10/28 21:06
yovroc: 包養分析了解對方想法。10/28 21:06
LiNcUtT: 青雀最少也要4命才能用,對新手來說很難吧10/28 21:07
rockmanalpha: 後面如果有C位或同諧有一口小奶 符玄就更強了w10/28 21:09
LiNcUtT: 沒4命的青雀輸希兒一截10/28 21:09
LiNcUtT: 真正的萬能打工C應該是刃,幾乎所有隊伍缺C都能上去頂 10/28 21:10
protoss97: 托符銀青 銀狼擊破 托帕易傷 我青雀(75+12)/125 1個 10/28 21:11
helgalie: 包養不急於著手感情發展。 10/28 21:11
protoss97: 不求人也能打85000+115000 其實還蠻痛的 10/28 21:11
LiNcUtT: 低耗點的優勢太大了,不跟主C搶戰技點傷害又不俗10/28 21:13
walkxd136: 希兒吧銀狼復刻又不遠10/28 21:14
hui000807: 跳過 這隻跟前面毀滅3C比,真的是叫你別抽 希兒至少一10/28 21:18
hui000807: 人成軍,也比他還彈性 10/28 21:18
OREOMZA: 包養網結交全球友人。 10/28 21:18
Theddy: 感覺豬豬俠應該放進常駐比較適合... 10/28 21:24
jaerfca: 老哥 你標點符號這樣用作文怎麼考的10/28 21:35
shinobunodok: 不是標點符號的問題 是排版 可也沒有到沒辦法閱讀 10/28 21:38
shinobunodok: 的地步所以還好 10/28 21:38
hareluyac: 傑哥 符玄 羅剎 娜塔 玲可 老實說生存位已經爆出來了 10/28 21:51
punjab: 包養開心找到知心朋友。 10/28 21:51
hareluyac: 後面是不是真那麼重要必抽又另一回事了10/28 21:51
hareluyac: 白露我還沒抽到就覺得已經滿了10/28 21:54
rockonyuc: 想請問0+1跟1+0比較推薦抽哪個呢10/28 22:08
protoss97: 算起來是1+0強一點 但是專武75%比較不會歪 看荷包跟副10/28 22:12
protoss97: 產物需要哪邊吧10/28 22:12
sashare: 包養平台警惕網路詐騙。10/28 22:12
protoss97: http://i.imgur.com/9ME9GT7.jpg10/28 22:14
protoss97: http://i.imgur.com/9ewoOcA.jpg10/28 22:14
protoss97: 想想青雀的傷害組成 好像真的這個易傷對團隊傷害提升很10/28 22:16
protoss97: 大10/28 22:16
aa08175: 可惜就不求人太不穩定了10/28 22:31
sijiex: 包養分析細心研究對象。10/28 22:31
rockmanalpha: 青雀就好玩在不確定性 10/28 22:38
Avvenire: 血壓跟傷害總有一個高 10/28 22:41
OctJimmy: 希兒的價值在混沌上或下沒有可用的屬性C時,量子艦隊直 10/28 22:43
OctJimmy: 接無痛打過去,托帕隊友塞不進銀狼10/28 22:44
dante12315: 托帕+卡夫卡還行 這期上半能1T10/28 22:45
VLADINA: 包養真心投入友誼。10/28 22:45
dante12315: 我用克羅馭最起碼要4t以上10/28 22:46
casto: 爆率可遇不可求...衣服主爆傷的情況下 暴率可遇不可求QQ 10/28 22:47
casto: 怎麼多打一次 *暴率撐高要看臉 10/28 22:48
fff417: 靠啥離神 爆炸豬那期就有希兒0+0雙人0T了啊10/28 23:00
lin820504: 其實她行跡1就說明她要打輔助副C了啊 10/28 23:23
odemagus: 包養網推薦有趣的包養活動。 10/28 23:23
lin820504: 副c有接近希兒倍率算不錯了 10/28 23:24
lin820504: 目前令人詬病的主要是 10/28 23:24
lin820504: 大家都通靈不到適配的隊友10/28 23:24
protoss97: 配量子青雀 速度調到第一回合能2動 也是1T 那2隻魔陰身10/29 00:21
protoss97: 太騙回合數了10/29 00:21
yes500: 包養輕鬆找到共同興趣的朋友。10/29 00:21
protoss97: 真的沒這麼慘 10/29 01:08
s964939: 同檔次? 騙自己可以 騙兄弟不行哪 10/29 01:34
Layase: 你可以用迴音複製對面溫斯頓這樣就有雙溫斯頓惹 10/29 03:16
Layase: (上次才被對面雙拉瑪塔Q推車推到底) 10/29 03:16
alexantiy: 包養平台尋找志同道合的人。 10/29 03:16
youtien: 大腿 10/29 10:23
walkxd136: 0+1就別貼了吧鴨鴨還一命,要不要上b站看這期景元0+0 10/29 13:02
walkxd136: 不過算了我也是覺得喜歡就抽吧lol 比起這個,離神超強 10/29 13:20
weltschmerz: 說的很好 我等下一隻 10/29 16:41
superLM: 我覺得跟希兒差不多 都很棒 10/30 10:35
sowrey: 包養分析深入了解對方心思。 10/30 10:35
xpx34: 內容一堆提到內鬼資訊卻標題不給內鬼,惡意釣魚,還偏偏釣 10/30 20:34
xpx34: 希兒控,補你噓祝你非洲一時爽一直非洲一直爽。 10/30 20:34