作者KerWix0921 (KerWix)
標題Re: [崩壞] 全新S級角色符華「浮生渡塵之羽」預告
時間2023-12-07 20:52:17
https://i.imgur.com/ihMPsZL.jpg
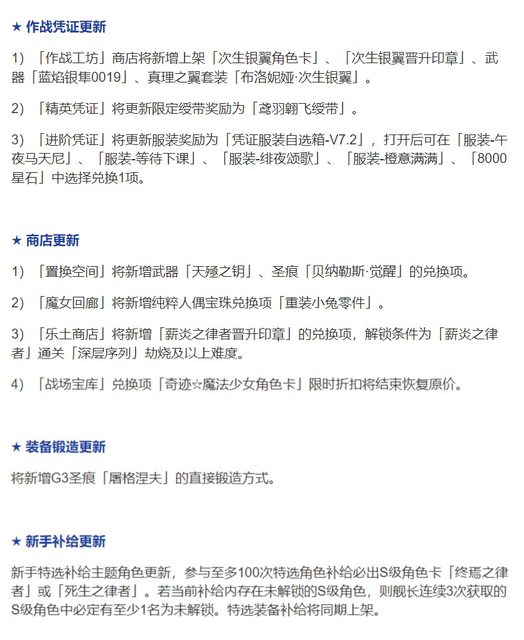
幫22補個其他方面的
省流:
作戰憑證加上大鴨鴨&專武聖痕
垃圾屋新增天殛&貝拉覺醒套裝
人偶寶珠新增小兔
樂土商店新增炎律的另外三個晉升章
戰場寶庫的西琳角色卡打折結束
屠格涅夫進G3鍛造
新手補給更新:終焉律與死生律
--
※ 發信站: 批踢踢實業坊(ptt-website.tw), 來自: 223.26.108.44 (臺灣)
※ 文章網址: https://ptt-website.tw/miHoYo/M.1701953539.A.927